×
Close
Login
Home
SCI Abstract
Library D
Community
Events
Events & Partner
WeMed
Media Partners
Educational Partner
User Tools
FAQ/USER GUIDE
Language
English
中文/ Chinese
Contact Us
×
Close
mdla_1
mdla_2
mdla_3
mdla_4
mdla_5
mdla_6
Categories
Neurosciences
38938
Global Medical University
4984
Allergy
1778
Anatomy & Morphology
1547
Andrology
414
Anesthesia & Intensive Care
1191
Anesthesiology
5409
Audiology & Speech-Language Pathology
333
Behavioral Sciences
104
Biochemical Research Methods
6773
Biochemistry & Molecular Biology
29193
Biodiversity Conservation
287
Biology
8218
Biophysics
8073
Biotechnology & Applied Microbiology
8124
Cardiac & Cardiovascular Systems
30613
Cardiovascular & Respiratory Systems
1372
Cell & Tissue Engineering
654
Cell Biology
10809
Chemistry, Analytical
4215
Chemistry, Applied
11000
Chemistry, Medicinal
8464
Chemistry, Multidisciplinary
18460
Clinical Immunology & Infectious Disease
425
Clinical Medicine
8743
Clinical Neurology
16225
Clinical Psychology & Psychiatry
1276
Critical Care Medicine
3123
Dentistry, Oral Surgery & Medicine
12879
Dermatology
7541
Developmental Biology
6887
Ecology
655
Education, Scientific Disciplines
1894
Emergency Medicine
3952
Endocrinology, Metabolism & Nutrition
23481
Engineering, Biomedical
3604
Entomology
432
Environmental Medicine & Public Health
4625
Evolutionary Biology
256
Gastroenterology & Hepatology
11803
General & Internal Medicine
6913
Genetics & Heredity
14689
Geriatrics & Gerontology
5009
Gerontology
334
Health Care Sciences & Services
15553
Health Policy & Services
601
Hematology
5452
Immunology
24612
Infectious Diseases
13606
Integrative & Complementary Medicine
2797
Medical Ethics
1138
Medical Informatics
2114
Medical Laboratory Technology
433
Medicine, General & Internal
44098
Medicine, Legal
479
Medicine, Research & Experimental
17396
Microbiology
22714
Mycology
0
Nanoscience & Nanotechnology
5003
Neuroimaging
1280
Neurology
4396
Nursing
9282
Nutrition & Dietetics
7771
Obstetrics & Gynecology
8032
Oncology
51417
Ophthalmology
9448
Optics
4041
Orthopedics
11319
Orthopedics, Rehabilitation & Sports Medicine
1713
Otolaryngology
1494
Otorhinolaryngology
4785
Parasitology
1033
Pathology
4837
Pediatrics
21020
Peripheral Vascular Disease
4644
Pharmacology & Pharmacy
33932
Pharmacology/Toxicology
12014
Physiology
8866
Polymer Science
539
Primary Health Care
794
Psychiatry
18811
Psychology
5057
Psychology, Applied
91
Psychology, Biological
316
Psychology, Clinical
784
Psychology, Developmental
235
Psychology, Educational
132
Psychology, Experimental
123
Psychology, Mathematical
0
Psychology, Multidisciplinary
1579
Psychology, Psychoanalysis
41
Psychology, Social
114
Public Health & Health Care Science
2205
Public, Environmental & Occupational Health
26934
Quantum Science & Technology
0
Radiology, Nuclear Medicine & Imaging
12009
Radiology, Nuclear Medicine & Medical Imaging
7764
Rehabilitation
2951
Remote Sensing
0
Reproductive Biology
2732
Reproductive Medicine
1164
Research/Laboratory Medicine & Medical Technology
3854
Respiratory System
7094
Rheumatology
5683
Social Sciences, Biomedical
1178
Substance Abuse
2656
Surgery
33130
Toxicology
4204
Transplantation
939
Tropical Medicine
314
Urology & Nephrology
12700
Veterinary Sciences
35
Virology
2371
Zoology
0
Channels
MOLECULAR PSYCHIATRY
1009
BRAIN RESEARCH BULLETIN
0
CELLULAR AND MOLECULAR NEUROBIOLOGY
447
CEREBELLUM
375
CLINICAL NEUROPHYSIOLOGY
1
COGNITIVE COMPUTATION
393
COGNITIVE NEURODYNAMICS
377
CORTEX
586
CURRENT OPINION IN BEHAVIORAL SCIENCES
192
EUROPEAN JOURNAL OF NEUROLOGY
398
EXPERIMENTAL NEUROLOGY
618
FRONTIERS IN AGING NEUROSCIENCE
2724
FRONTIERS IN BEHAVIORAL NEUROSCIENCE
973
FRONTIERS IN CELLULAR NEUROSCIENCE
1408
FRONTIERS IN MOLECULAR NEUROSCIENCE
1422
FRONTIERS IN NEUROENDOCRINOLOGY
141
FRONTIERS IN NEUROLOGY
5475
FRONTIERS IN NEUROROBOTICS
591
FRONTIERS IN NEUROSCIENCE
4547
FRONTIERS IN SYSTEMS NEUROSCIENCE
317
GENES BRAIN AND BEHAVIOR
40
HUMAN BRAIN MAPPING
276
JOURNAL OF CEREBRAL BLOOD FLOW AND METABOLISM
101
JOURNAL OF COMPARATIVE NEUROLOGY
115
JOURNAL OF HEADACHE AND PAIN
395
JOURNAL OF NEURAL ENGINEERING
589
JOURNAL OF NEUROCHEMISTRY
224
JOURNAL OF NEUROSCIENCE
1693
JOURNAL OF NEUROSCIENCE RESEARCH
133
JOURNAL OF PAIN
28
JOURNAL OF PARKINSONS DISEASE
7
JOURNAL OF PINEAL RESEARCH
44
JOURNAL OF SLEEP RESEARCH
205
MOLECULAR AUTISM
127
MOLECULAR BRAIN
156
MOLECULAR NEUROBIOLOGY
896
MOLECULAR NEURODEGENERATION
220
MOLECULAR PAIN
35
NATURE NEUROSCIENCE
618
NATURE REVIEWS NEUROSCIENCE
303
NEUROBIOLOGY OF DISEASE
761
NEUROSCIENCE
0
NEUROSCIENCE AND BIOBEHAVIORAL REVIEWS
0
PAIN
599
PROGRESS IN NEUROBIOLOGY
0
PSYCHOPHARMACOLOGY
1141
ASN NEURO
32
BEHAVIORAL AND BRAIN FUNCTIONS
50
BIOLOGICAL PSYCHIATRY-COGNITIVE NEUROSCIENCE AND NEUROIMAGING
0
BRAIN AND BEHAVIOR
270
BRAIN AND COGNITION
0
BRAIN BEHAVIOR AND EVOLUTION
84
BRAIN RESEARCH
0
EUROPEAN JOURNAL OF NEUROSCIENCE
361
FRONTIERS IN INTEGRATIVE NEUROSCIENCE
249
FRONTIERS IN NEUROINFORMATICS
284
INTERNATIONAL CLINICAL PSYCHOPHARMACOLOGY
48
JOURNAL OF CHILD NEUROLOGY
77
JOURNAL OF NEUROPHYSIOLOGY
533
JOURNAL OF NEUROPSYCHIATRY AND CLINICAL NEUROSCIENCES
137
JOURNAL OF NEUROSCIENCE METHODS
1
JOURNAL OF THE PERIPHERAL NERVOUS SYSTEM
25
MOLECULAR AND CELLULAR NEUROSCIENCE
43
NEUROLOGY INDIA
414
NEUROPSYCHOLOGIA
0
NEUROREPORT
267
NEUROSCIENCE LETTERS
0
SYNAPSE
9
INTERNATIONAL REVIEW OF NEUROBIOLOGY
286
JOURNAL OF COMPARATIVE PHYSIOLOGY A-NEUROETHOLOGY SENSORY NEURAL AND BEHAVIORAL PHYSIOLOGY
187
JOURNAL OF STROKE & CEREBROVASCULAR DISEASES
35
REVUE NEUROLOGIQUE
443
TRENDS IN NEUROSCIENCE AND EDUCATION
65
BRAIN-BROAD RESEARCH IN ARTIFICIAL INTELLIGENCE AND NEUROSCIENCE
126
EGYPTIAN JOURNAL OF NEUROLOGY PSYCHIATRY AND NEUROSURGERY
379
INDIAN JOURNAL OF NEUROTRAUMA
92
INTERNATIONAL JOURNAL OF TRYPTOPHAN RESEARCH
12
NEUROSCIENCE INSIGHTS
18
PAIN REPORTS
191
EXPERIMENTAL BRAIN RESEARCH
541
INVERTEBRATE NEUROSCIENCE
20
JARO-JOURNAL OF THE ASSOCIATION FOR RESEARCH IN OTOLARYNGOLOGY
137
JOURNAL OF COMPUTATIONAL NEUROSCIENCE
95
JOURNAL OF MOLECULAR NEUROSCIENCE
379
JOURNAL OF NEURAL TRANSMISSION
380
NEUROCHEMICAL JOURNAL
184
NEUROINFORMATICS
141
NEUROMOLECULAR MEDICINE
130
NEUROPSYCHOLOGY REVIEW
170
NEUROSCIENCE BULLETIN
446
NEUROTOXICITY RESEARCH
312
PSYCHOPHARMACOLOGY
377
PURINERGIC SIGNALLING
209
SCI Abstract
search
ALL
RECOMMENDED
+
How does oxytocin modulate human behavior?
While the highly evolutionarily conserved hypothalamic neuropeptide, oxytocin (OT) can influence cognitive, emotional and ...
Molecular Psychiatry
comment
0
thumb_up
0
Effects of oxytocin administration on non-social executive functions in humans: a preregistered systematic review and meta-analysis
Oxytocin has received considerable research attention for its role in affiliative behaviors, particularly regarding its pr...
Molecular Psychiatry
comment
0
thumb_up
0
Treatment-resistant depression: role of genetic factors in the perspective of clinical stratification and treatment personalisation
Treatment-resistant depression (TRD) is associated with chronic depression, suicidal behaviours, and reduced quality of li...
Molecular Psychiatry
comment
0
thumb_up
0
Frequency-specific and state-dependent neural responses to brain stimulation
Non-invasive brain stimulation is promising for treating many neuropsychiatric and neurological conditions. It could be op...
Molecular Psychiatry
comment
0
thumb_up
0
Reply to “Concerns regarding the interpretation of Shank3 protein isoforms expressed in Shank3B−/− mice: potential off-target effects by a neomycin resistance cassette”
Wang YZ, Perez-Rosello T, Smukowski SN, Surmeier DJ, Savas JN. Neuron type-specific proteomics reveals distinct Shank3 pro...
Molecular Psychiatry
comment
0
thumb_up
0
Longitudinal evolution of the transdiagnostic prodrome to severe mental disorders: a dynamic temporal network analysis informed by natural language processing and electronic health records
Modelling the prodrome to severe mental disorders (SMD), including unipolar mood disorders (UMD), bipolar mood disorders (...
Molecular Psychiatry
comment
0
thumb_up
0
Risk of suicide and all-cause death in patients with mental disorders: a nationwide cohort study
Mental disorders are associated with an increased risk of premature death, including suicide. This study aimed to examine ...
Molecular Psychiatry
comment
0
thumb_up
0
Differential impacts of germline and adult aggrecan knockout in PV+ neurons on perineuronal nets and PV+ neuronal function
Perineuronal nets (PNNs) are a condensed form of extracellular matrix primarily found around parvalbumin-expressing (PV+) ...
Molecular Psychiatry
comment
0
thumb_up
0
Correction: Electroconvulsive therapy-induced volumetric brain changes converge on a common causal circuit in depression
Feinstein Institutes for Medical Research, Institute of Behavioral Science, Manhasset, NY, USAMiklos Argyelan, Brian Angul...
Molecular Psychiatry
comment
0
thumb_up
0
Oxytocin activity in the paraventricular and supramammillary nuclei of the hypothalamus is essential for social recognition memory in rats
Oxytocin plays an important role in modulating social recognition memory. However, the direct implication of oxytocin neur...
Molecular Psychiatry
comment
0
thumb_up
0
Maternal educational attainment in pregnancy and epigenome-wide DNA methylation changes in the offspring from birth until adolescence
Maternal educational attainment (MEA) shapes offspring health through multiple potential pathways. Differential DNA methyl...
Molecular Psychiatry
comment
0
thumb_up
0
“Puberty age gap”: new method of assessing pubertal timing and its association with mental health problems
Puberty is linked to mental health problems during adolescence, and in particular, the timing of puberty is thought to be ...
Molecular Psychiatry
comment
0
thumb_up
0
Choroid plexus and perivascular space enlargement in neuropsychiatric systemic lupus erythematosus
Choroid plexus (CP) enlargement is proposed as a marker of neuroinflammation in immune-mediated conditions. CP involvement...
Molecular Psychiatry
comment
0
thumb_up
0
The neural signature of psychomotor disturbance in depression
Up to 70% of patients with major depressive disorder present with psychomotor disturbance (PmD), but at the present time u...
Molecular Psychiatry
comment
0
thumb_up
0
Germline PTEN genotype-dependent phenotypic divergence during the early neural developmental process of forebrain organoids
PTEN germline mutations account for ~0.2–1% of all autism spectrum disorder (ASD) cases, as well as ~17% of ASD pati...
Molecular Psychiatry
comment
0
thumb_up
0
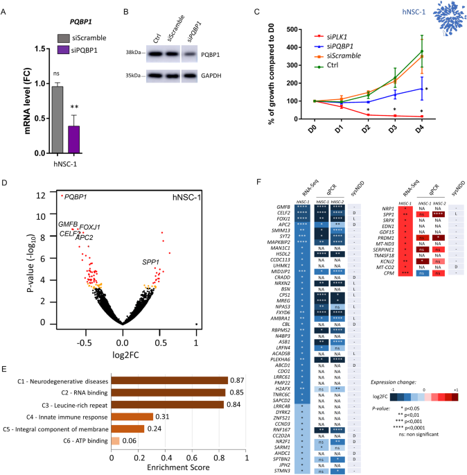
Molecular consequences of PQBP1 deficiency, involved in the X-linked Renpenning syndrome
Mutations in the PQBP1 gene (polyglutamine-binding protein-1) are responsible for a syndromic X-linked form of neurodevelo...
Molecular Psychiatry
comment
0
thumb_up
0
The role of polyunsaturated fatty acids in the neurobiology of major depressive disorder and suicide risk
Long-chain polyunsaturated fatty acids (LC-PUFAs) are obtained from diet or derived from essential shorter-chain fatty aci...
Molecular Psychiatry
comment
0
thumb_up
0
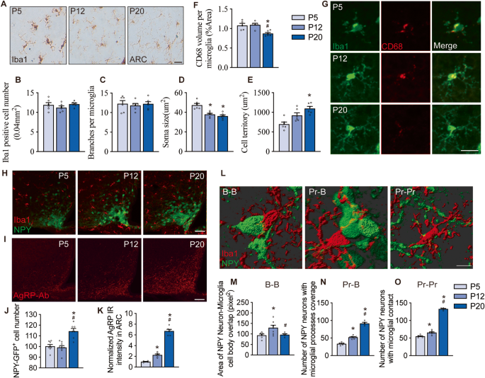
Microglia shape AgRP neuron postnatal development via regulating perineuronal net plasticity
The hypothalamus plays a crucial role in controlling metabolism and energy balance, with Agouti-related protein (AgRP) neu...
Molecular Psychiatry
comment
0
thumb_up
0
Clarity on the blazing trail: clearing the way for amyloid-removing therapies for Alzheimer’s disease
Alzheimer’s disease (AD) is a progressive neurodegenerative disorder with a complex pathogenesis. Senile plaques com...
Molecular Psychiatry
comment
0
thumb_up
0
Intrinsic plasticity of Purkinje cell serves homeostatic regulation of fear memory
Two forms of plasticity, synaptic and intrinsic, are neural substrates for learning and memory. Abnormalities in homeostat...
Molecular Psychiatry
comment
0
thumb_up
0
Correction: Targeting NLRP3 inflammasome for neurodegenerative disorders
Correction to: Molecular Psychiatry, published online 5 September 2023In this article, an incorrect table...
Molecular Psychiatry
comment
0
thumb_up
0
Electroconvulsive therapy-induced volumetric brain changes converge on a common causal circuit in depression
Neurostimulation is a mainstream treatment option for major depression. Neuromodulation techniques apply repetitive magnet...
Molecular Psychiatry
comment
0
thumb_up
0
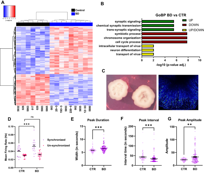
Impaired neural stress resistance and loss of REST in bipolar disorder
Neurodevelopmental changes and impaired stress resistance have been implicated in the pathogenesis of bipolar disorder (BD...
Molecular Psychiatry
comment
0
thumb_up
0
Functional involvement of septal miR-132 in extinction and oxytocin-mediated reversal of social fear
Social interactions are critical for mammalian survival and evolution. Dysregulation of social behavior often leads to psy...
Molecular Psychiatry
comment
0
thumb_up
0
Integrative transcriptome- and DNA methylation analysis of brain tissue from the temporal pole in suicide decedents and their controls
Suicide rates have increased steadily world-wide over the past two decades, constituting a serious public health crisis th...
Molecular Psychiatry
comment
0
thumb_up
0
Synergistic psychedelic - NMDAR modulator treatment for neuropsychiatric disorders
Modern research data suggest a therapeutic role for serotonergic psychedelics in depression and other neuropsychiatric dis...
Molecular Psychiatry
comment
0
thumb_up
0
The effects of methylphenidate and atomoxetine on Drosophila brain at single-cell resolution and potential drug repurposing for ADHD treatment
The stimulant methylphenidate (MPH) and the non-stimulant atomoxetine (ATX) are frequently used for the treatment of atten...
Molecular Psychiatry
comment
0
thumb_up
0
An umbrella review of candidate predictors of response, remission, recovery, and relapse across mental disorders
We aimed to identify diagnosis-specific/transdiagnostic/transoutcome multivariable candidate predictors (MCPs) of key outc...
Molecular Psychiatry
comment
0
thumb_up
0
Clinical characteristics indexing genetic differences in bipolar disorder – a systematic review
Bipolar disorder is a heterogenous condition with a varied clinical presentation. While progress has been made in identify...
Molecular Psychiatry
comment
0
thumb_up
0
Modelling the overlap and divergence of autistic and schizotypal traits on hippocampal subfield volumes and regional cerebral blood flow
Psychiatric disorders show high co-morbidity, including co-morbid expressions of subclinical psychopathology across multip...
Molecular Psychiatry
comment
0
thumb_up
0
Load More
Modal title
×
Modal title
×
Share
Login
Global News and Health Forum
Join Now!
Member Login
Remember me
Forgot password?
Or using
Linkedin