×
Close
Login
Home
SCI Abstract
Library D
Community
Events
Events & Partner
WeMed
Media Partners
Educational Partner
User Tools
FAQ/USER GUIDE
Language
English
中文/ Chinese
Contact Us
×
Close
mdla_1
mdla_2
mdla_3
mdla_4
mdla_5
mdla_6
Categories
Neurosciences
38938
Global Medical University
4984
Allergy
1778
Anatomy & Morphology
1547
Andrology
414
Anesthesia & Intensive Care
1191
Anesthesiology
5409
Audiology & Speech-Language Pathology
333
Behavioral Sciences
104
Biochemical Research Methods
6773
Biochemistry & Molecular Biology
29193
Biodiversity Conservation
287
Biology
8218
Biophysics
8073
Biotechnology & Applied Microbiology
8124
Cardiac & Cardiovascular Systems
30613
Cardiovascular & Respiratory Systems
1372
Cell & Tissue Engineering
654
Cell Biology
10809
Chemistry, Analytical
4215
Chemistry, Applied
11000
Chemistry, Medicinal
8464
Chemistry, Multidisciplinary
18460
Clinical Immunology & Infectious Disease
425
Clinical Medicine
8743
Clinical Neurology
16225
Clinical Psychology & Psychiatry
1276
Critical Care Medicine
3123
Dentistry, Oral Surgery & Medicine
12879
Dermatology
7541
Developmental Biology
6887
Ecology
655
Education, Scientific Disciplines
1894
Emergency Medicine
3952
Endocrinology, Metabolism & Nutrition
23481
Engineering, Biomedical
3604
Entomology
432
Environmental Medicine & Public Health
4625
Evolutionary Biology
256
Gastroenterology & Hepatology
11803
General & Internal Medicine
6913
Genetics & Heredity
14689
Geriatrics & Gerontology
5009
Gerontology
334
Health Care Sciences & Services
15553
Health Policy & Services
601
Hematology
5452
Immunology
24612
Infectious Diseases
13606
Integrative & Complementary Medicine
2797
Medical Ethics
1138
Medical Informatics
2114
Medical Laboratory Technology
433
Medicine, General & Internal
44098
Medicine, Legal
479
Medicine, Research & Experimental
17396
Microbiology
22714
Mycology
0
Nanoscience & Nanotechnology
5003
Neuroimaging
1280
Neurology
4396
Nursing
9282
Nutrition & Dietetics
7771
Obstetrics & Gynecology
8032
Oncology
51417
Ophthalmology
9448
Optics
4041
Orthopedics
11319
Orthopedics, Rehabilitation & Sports Medicine
1713
Otolaryngology
1494
Otorhinolaryngology
4785
Parasitology
1033
Pathology
4837
Pediatrics
21020
Peripheral Vascular Disease
4644
Pharmacology & Pharmacy
33932
Pharmacology/Toxicology
12014
Physiology
8866
Polymer Science
539
Primary Health Care
794
Psychiatry
18811
Psychology
5057
Psychology, Applied
91
Psychology, Biological
316
Psychology, Clinical
784
Psychology, Developmental
235
Psychology, Educational
132
Psychology, Experimental
123
Psychology, Mathematical
0
Psychology, Multidisciplinary
1579
Psychology, Psychoanalysis
41
Psychology, Social
114
Public Health & Health Care Science
2205
Public, Environmental & Occupational Health
26934
Quantum Science & Technology
0
Radiology, Nuclear Medicine & Imaging
12009
Radiology, Nuclear Medicine & Medical Imaging
7764
Rehabilitation
2951
Remote Sensing
0
Reproductive Biology
2732
Reproductive Medicine
1164
Research/Laboratory Medicine & Medical Technology
3854
Respiratory System
7094
Rheumatology
5683
Social Sciences, Biomedical
1178
Substance Abuse
2656
Surgery
33130
Toxicology
4204
Transplantation
939
Tropical Medicine
314
Urology & Nephrology
12700
Veterinary Sciences
35
Virology
2371
Zoology
0
Channels
NEUROREPORT
267
BRAIN RESEARCH BULLETIN
0
CELLULAR AND MOLECULAR NEUROBIOLOGY
447
CEREBELLUM
375
CLINICAL NEUROPHYSIOLOGY
1
COGNITIVE COMPUTATION
393
COGNITIVE NEURODYNAMICS
377
CORTEX
586
CURRENT OPINION IN BEHAVIORAL SCIENCES
192
EUROPEAN JOURNAL OF NEUROLOGY
398
EXPERIMENTAL NEUROLOGY
618
FRONTIERS IN AGING NEUROSCIENCE
2724
FRONTIERS IN BEHAVIORAL NEUROSCIENCE
973
FRONTIERS IN CELLULAR NEUROSCIENCE
1408
FRONTIERS IN MOLECULAR NEUROSCIENCE
1422
FRONTIERS IN NEUROENDOCRINOLOGY
141
FRONTIERS IN NEUROLOGY
5475
FRONTIERS IN NEUROROBOTICS
591
FRONTIERS IN NEUROSCIENCE
4547
FRONTIERS IN SYSTEMS NEUROSCIENCE
317
GENES BRAIN AND BEHAVIOR
40
HUMAN BRAIN MAPPING
276
JOURNAL OF CEREBRAL BLOOD FLOW AND METABOLISM
101
JOURNAL OF COMPARATIVE NEUROLOGY
115
JOURNAL OF HEADACHE AND PAIN
395
JOURNAL OF NEURAL ENGINEERING
589
JOURNAL OF NEUROCHEMISTRY
224
JOURNAL OF NEUROSCIENCE
1693
JOURNAL OF NEUROSCIENCE RESEARCH
133
JOURNAL OF PAIN
28
JOURNAL OF PARKINSONS DISEASE
7
JOURNAL OF PINEAL RESEARCH
44
JOURNAL OF SLEEP RESEARCH
205
MOLECULAR AUTISM
127
MOLECULAR BRAIN
156
MOLECULAR NEUROBIOLOGY
896
MOLECULAR NEURODEGENERATION
220
MOLECULAR PAIN
35
MOLECULAR PSYCHIATRY
1009
NATURE NEUROSCIENCE
618
NATURE REVIEWS NEUROSCIENCE
303
NEUROBIOLOGY OF DISEASE
761
NEUROSCIENCE
0
NEUROSCIENCE AND BIOBEHAVIORAL REVIEWS
0
PAIN
599
PROGRESS IN NEUROBIOLOGY
0
PSYCHOPHARMACOLOGY
1141
ASN NEURO
32
BEHAVIORAL AND BRAIN FUNCTIONS
50
BIOLOGICAL PSYCHIATRY-COGNITIVE NEUROSCIENCE AND NEUROIMAGING
0
BRAIN AND BEHAVIOR
270
BRAIN AND COGNITION
0
BRAIN BEHAVIOR AND EVOLUTION
84
BRAIN RESEARCH
0
EUROPEAN JOURNAL OF NEUROSCIENCE
361
FRONTIERS IN INTEGRATIVE NEUROSCIENCE
249
FRONTIERS IN NEUROINFORMATICS
284
INTERNATIONAL CLINICAL PSYCHOPHARMACOLOGY
48
JOURNAL OF CHILD NEUROLOGY
77
JOURNAL OF NEUROPHYSIOLOGY
533
JOURNAL OF NEUROPSYCHIATRY AND CLINICAL NEUROSCIENCES
137
JOURNAL OF NEUROSCIENCE METHODS
1
JOURNAL OF THE PERIPHERAL NERVOUS SYSTEM
25
MOLECULAR AND CELLULAR NEUROSCIENCE
43
NEUROLOGY INDIA
414
NEUROPSYCHOLOGIA
0
NEUROSCIENCE LETTERS
0
SYNAPSE
9
INTERNATIONAL REVIEW OF NEUROBIOLOGY
286
JOURNAL OF COMPARATIVE PHYSIOLOGY A-NEUROETHOLOGY SENSORY NEURAL AND BEHAVIORAL PHYSIOLOGY
187
JOURNAL OF STROKE & CEREBROVASCULAR DISEASES
35
REVUE NEUROLOGIQUE
443
TRENDS IN NEUROSCIENCE AND EDUCATION
65
BRAIN-BROAD RESEARCH IN ARTIFICIAL INTELLIGENCE AND NEUROSCIENCE
126
EGYPTIAN JOURNAL OF NEUROLOGY PSYCHIATRY AND NEUROSURGERY
379
INDIAN JOURNAL OF NEUROTRAUMA
92
INTERNATIONAL JOURNAL OF TRYPTOPHAN RESEARCH
12
NEUROSCIENCE INSIGHTS
18
PAIN REPORTS
191
EXPERIMENTAL BRAIN RESEARCH
541
INVERTEBRATE NEUROSCIENCE
20
JARO-JOURNAL OF THE ASSOCIATION FOR RESEARCH IN OTOLARYNGOLOGY
137
JOURNAL OF COMPUTATIONAL NEUROSCIENCE
95
JOURNAL OF MOLECULAR NEUROSCIENCE
379
JOURNAL OF NEURAL TRANSMISSION
380
NEUROCHEMICAL JOURNAL
184
NEUROINFORMATICS
141
NEUROMOLECULAR MEDICINE
130
NEUROPSYCHOLOGY REVIEW
170
NEUROSCIENCE BULLETIN
446
NEUROTOXICITY RESEARCH
312
PSYCHOPHARMACOLOGY
377
PURINERGIC SIGNALLING
209
SCI Abstract
search
ALL
RECOMMENDED
+
Total flavonoids of Cynomorium songaricum attenuates cognitive defects in an Aβ1-42-induced Alzheimer’s disease rat model by activating BDNF/TrkB signaling transduction
Alzheimer’s disease (AD) is a degenerative disorder characterized by cognitive dysfunction and BDNF/
Neuroreport
comment
0
thumb_up
0
Inhibition of the TLR4/NF-κB pathway promotes the polarization of LPS-induced BV2 microglia toward the M2 phenotype
This study aimed to investigate whether the inhibition of the TLR4/NF-κB pathway can promote lipopol
Neuroreport
comment
0
thumb_up
0
Recombinant human erythropoietin protects against immature brain damage induced by hypoxic/ischemia insult
To investigate the neuroprotection of recombinant human erythropoietin (rhEPO) against hypoxic/ische
Neuroreport
comment
0
thumb_up
0
Abnormal functional connectivity strength in age-related macular degeneration patients: a fMRI study
Objective Age-related macular degeneration (AMD) is a serious blinding eye disease. Previous neur
Neuroreport
comment
0
thumb_up
0
μ opioid receptor carboxyl terminal-derived peptide alleviates morphine tolerance by inhibiting β-arrestin2
The interaction between the μ opioid receptor (MOR) and β-arrestin2 serves as a model for addressing
Neuroreport
comment
0
thumb_up
0
Macrophages are scavengers for injured myelin in a rabbit model of acute inflammatory demyelinating polyneuropathy
In acute inflammatory demyelinating polyneuropathy (AIDP), myelin vesiculation mediated by complemen
Neuroreport
comment
0
thumb_up
0
Exploratory analysis of cortical thickness in low- and high-fit young adults
Objective Studies have shown changes in the human brain associated with physical activity and car
Neuroreport
comment
0
thumb_up
0
Acupuncture with specific mode electro-stimulation effectively and transiently opens the BBB through Shh signaling pathway
To explore a new method that patients with brain diseases such as stroke sequelae are hindered by bl
Neuroreport
comment
0
thumb_up
0
Prenatal Zika virus exposure is associated with lateral geniculate nucleus abnormalities in juvenile rhesus macaques
Zika virus’ neural tropism causes significant neural pathology, particularly in developing fetuses.
Neuroreport
comment
0
thumb_up
0
Recursive structures modulate the electrophysiological correlates of visual perspective taking
An increasing number of studies have focused on the neural basis of complex mental inferences, which
Neuroreport
comment
0
thumb_up
0
Disrupted functional connectivity of the striatum in patients with diffuse axonal injury: a resting-state functional MRI study
Diffuse axonal injury (DAI) disrupts the integrity of white matter microstructure and affects brain
Neuroreport
comment
0
thumb_up
0
Healthy and pathological pallidal regulation of thalamic burst versus tonic mode firing: a computational simulation
The mechanisms by which the basal ganglia influence the pallidal-receiving thalamus remain to be ade
Neuroreport
comment
0
thumb_up
0
Plasma MMP-9/TIMP-1 ratio serves as a novel potential biomarker in Alzheimer’s disease
This study aimed to explore the diagnostic potential of plasma MMP-9, TIMP-1 and MMP-9/TIMP-1 ratio
Neuroreport
comment
0
thumb_up
0
Activation of autophagy after blast-induced traumatic brain injury in mice
Injury mechanism and treatment of blast-induced traumatic brain injury (bTBI) has not made a breakth
Neuroreport
comment
0
thumb_up
0
Curcumin protects from LPS-induced activation of astrocytes via AMPK pathway
Curcumin, a phenolic pigment, plays an inhibitory role in astrocytes activation which are involved i
Neuroreport
comment
0
thumb_up
0
Comparisons of the analgesic effect of different pulsed radiofrequency targets in SNI-induced neuropathic pain
An injury of the peripheral nerve may lead to neuropathic pain, which could be treated with pulsed r
Neuroreport
comment
0
thumb_up
0
Functional connectivity of the default mode network predicts subsequent polysomnographically measured sleep in people with symptoms of insomnia
Insomnia is often accompanied by excessive pre-sleep rumination. Such ruminative thinking is also as
Neuroreport
comment
0
thumb_up
0
TLR4-MyD88 signaling is involved in the spinal neurons during the full length of recovery from transection of the motor branch of the femoral nerve in mice
This study was designed to see the expression of toll-like receptor 4 (TLR4) and downstream molecule
Neuroreport
comment
0
thumb_up
0
Neurobeachin haploinsufficient mice display sex-independent alterations in cued and contextual fear conditioning
Neurobeachin (NBEA) is a cytoplasmic protein that regulates receptor trafficking, neurotransmitter a
Neuroreport
comment
0
thumb_up
0
NDUFC2 deficiency exacerbates endothelial mesenchymal transformation during ischemia-reperfusion via NLRP3
Ischemic stroke is the main type of cerebrovascular disease. Emergency thrombectomy combined with me
Neuroreport
comment
0
thumb_up
0
Adipose-derived stem cell exosomes ameliorate traumatic brain injury through the NLRP3 signaling pathway
The exosomes of mesenchymal stem cells have immunoregulatory properties and can effectively mitigate
Neuroreport
comment
0
thumb_up
0
Ferrostatin-1 attenuates brain injury in animal model of subarachnoid hemorrhage via phospholipase A2 activity of PRDX6
Subarachnoid hemorrhage (SAH) is an acute catastrophic neurological disorder with high morbidity and
Neuroreport
comment
0
thumb_up
0
Neuroprotection of β-caryophyllene against cerebral ischemia/reperfusion injury by inhibiting P38 MAPK/NLRP3 signaling pathway
The main objective of our research was to explore the neuroprotective effect and underlying mechanis
Neuroreport
comment
0
thumb_up
0
Dispersing attentional resources reduces negative emotions
Research shows that human attentional focus expands under positive emotions and narrows under negati
Neuroreport
comment
0
thumb_up
0
Transcranial direct current stimulation to dorsolateral prefrontal cortex improves performance of obstacle avoidance gait task
We aimed to investigate the effect of dual-task interference between cognitive and obstacle avoidanc
Neuroreport
comment
0
thumb_up
0
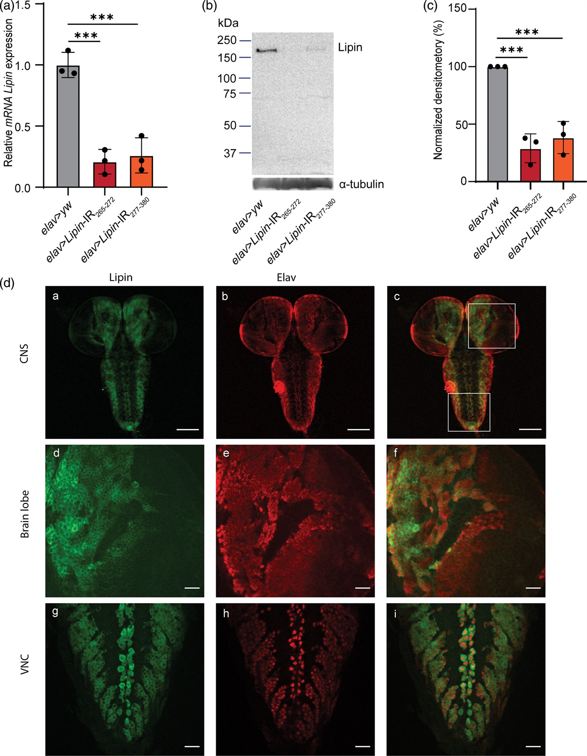
Lipin knockdown in pan-neuron of Drosophila induces reduction of lifespan, deficient locomotive behavior, and abnormal morphology of motor neuron
The Lipin family is evolutionarily conserved among insects and mammals, and its crucial roles in lip
Neuroreport
comment
0
thumb_up
0
Electroacupuncture relieves chronic pain by promoting microglia M2 polarization in lumbar disc herniation rats
Electroacupuncture has an effective analgesia on chronic pain caused by lumbar disc herniation (LDH)
Neuroreport
comment
0
thumb_up
0
Pathophysiological aspects of neonatal anoxia and temporal expression of S100β in different brain regions
The aim of this study was to investigate the temporal variations of S100β in the hippocampus, cerebe
Neuroreport
comment
0
thumb_up
0
Altered amygdala functional connectivity after real-time functional MRI emotion self-regulation training
Real-time functional MRI neurofeedback (rtfMRI-NF) is a noninvasive technique that extracts concurre
Neuroreport
comment
0
thumb_up
0
Relationship between the tau protein and choroid plexus volume in Alzheimer’s disease
Tau protein accumulation in the brain is thought to be one of the causes of Alzheimer’s disease (AD)
Neuroreport
comment
0
thumb_up
0
Load More
Modal title
×
Modal title
×
Share
Login
Global News and Health Forum
Join Now!
Member Login
Remember me
Forgot password?
Or using
Linkedin