×
Close
Login
Home
SCI Abstract
Library D
Community
Events
Events & Partner
WeMed
Media Partners
Educational Partner
User Tools
FAQ/USER GUIDE
Language
English
中文/ Chinese
Contact Us
×
Close
mdla_1
mdla_2
mdla_3
mdla_4
mdla_5
mdla_6
Categories
Neurosciences
38938
Global Medical University
4984
Allergy
1778
Anatomy & Morphology
1547
Andrology
414
Anesthesia & Intensive Care
1191
Anesthesiology
5409
Audiology & Speech-Language Pathology
333
Behavioral Sciences
104
Biochemical Research Methods
6773
Biochemistry & Molecular Biology
29193
Biodiversity Conservation
287
Biology
8218
Biophysics
8073
Biotechnology & Applied Microbiology
8124
Cardiac & Cardiovascular Systems
30613
Cardiovascular & Respiratory Systems
1372
Cell & Tissue Engineering
654
Cell Biology
10809
Chemistry, Analytical
4215
Chemistry, Applied
11000
Chemistry, Medicinal
8464
Chemistry, Multidisciplinary
18460
Clinical Immunology & Infectious Disease
425
Clinical Medicine
8743
Clinical Neurology
16225
Clinical Psychology & Psychiatry
1276
Critical Care Medicine
3123
Dentistry, Oral Surgery & Medicine
12879
Dermatology
7541
Developmental Biology
6887
Ecology
655
Education, Scientific Disciplines
1894
Emergency Medicine
3952
Endocrinology, Metabolism & Nutrition
23481
Engineering, Biomedical
3604
Entomology
432
Environmental Medicine & Public Health
4625
Evolutionary Biology
256
Gastroenterology & Hepatology
11803
General & Internal Medicine
6913
Genetics & Heredity
14689
Geriatrics & Gerontology
5009
Gerontology
334
Health Care Sciences & Services
15553
Health Policy & Services
601
Hematology
5452
Immunology
24612
Infectious Diseases
13606
Integrative & Complementary Medicine
2797
Medical Ethics
1138
Medical Informatics
2114
Medical Laboratory Technology
433
Medicine, General & Internal
44098
Medicine, Legal
479
Medicine, Research & Experimental
17396
Microbiology
22714
Mycology
0
Nanoscience & Nanotechnology
5003
Neuroimaging
1280
Neurology
4396
Nursing
9282
Nutrition & Dietetics
7771
Obstetrics & Gynecology
8032
Oncology
51417
Ophthalmology
9448
Optics
4041
Orthopedics
11319
Orthopedics, Rehabilitation & Sports Medicine
1713
Otolaryngology
1494
Otorhinolaryngology
4785
Parasitology
1033
Pathology
4837
Pediatrics
21020
Peripheral Vascular Disease
4644
Pharmacology & Pharmacy
33932
Pharmacology/Toxicology
12014
Physiology
8866
Polymer Science
539
Primary Health Care
794
Psychiatry
18811
Psychology
5057
Psychology, Applied
91
Psychology, Biological
316
Psychology, Clinical
784
Psychology, Developmental
235
Psychology, Educational
132
Psychology, Experimental
123
Psychology, Mathematical
0
Psychology, Multidisciplinary
1579
Psychology, Psychoanalysis
41
Psychology, Social
114
Public Health & Health Care Science
2205
Public, Environmental & Occupational Health
26934
Quantum Science & Technology
0
Radiology, Nuclear Medicine & Imaging
12009
Radiology, Nuclear Medicine & Medical Imaging
7764
Rehabilitation
2951
Remote Sensing
0
Reproductive Biology
2732
Reproductive Medicine
1164
Research/Laboratory Medicine & Medical Technology
3854
Respiratory System
7094
Rheumatology
5683
Social Sciences, Biomedical
1178
Substance Abuse
2656
Surgery
33130
Toxicology
4204
Transplantation
939
Tropical Medicine
314
Urology & Nephrology
12700
Veterinary Sciences
35
Virology
2371
Zoology
0
Channels
FRONTIERS IN MOLECULAR NEUROSCIENCE
1422
BRAIN RESEARCH BULLETIN
0
CELLULAR AND MOLECULAR NEUROBIOLOGY
447
CEREBELLUM
375
CLINICAL NEUROPHYSIOLOGY
1
COGNITIVE COMPUTATION
393
COGNITIVE NEURODYNAMICS
377
CORTEX
586
CURRENT OPINION IN BEHAVIORAL SCIENCES
192
EUROPEAN JOURNAL OF NEUROLOGY
398
EXPERIMENTAL NEUROLOGY
618
FRONTIERS IN AGING NEUROSCIENCE
2724
FRONTIERS IN BEHAVIORAL NEUROSCIENCE
973
FRONTIERS IN CELLULAR NEUROSCIENCE
1408
FRONTIERS IN NEUROENDOCRINOLOGY
141
FRONTIERS IN NEUROLOGY
5475
FRONTIERS IN NEUROROBOTICS
591
FRONTIERS IN NEUROSCIENCE
4547
FRONTIERS IN SYSTEMS NEUROSCIENCE
317
GENES BRAIN AND BEHAVIOR
40
HUMAN BRAIN MAPPING
276
JOURNAL OF CEREBRAL BLOOD FLOW AND METABOLISM
101
JOURNAL OF COMPARATIVE NEUROLOGY
115
JOURNAL OF HEADACHE AND PAIN
395
JOURNAL OF NEURAL ENGINEERING
589
JOURNAL OF NEUROCHEMISTRY
224
JOURNAL OF NEUROSCIENCE
1693
JOURNAL OF NEUROSCIENCE RESEARCH
133
JOURNAL OF PAIN
28
JOURNAL OF PARKINSONS DISEASE
7
JOURNAL OF PINEAL RESEARCH
44
JOURNAL OF SLEEP RESEARCH
205
MOLECULAR AUTISM
127
MOLECULAR BRAIN
156
MOLECULAR NEUROBIOLOGY
896
MOLECULAR NEURODEGENERATION
220
MOLECULAR PAIN
35
MOLECULAR PSYCHIATRY
1009
NATURE NEUROSCIENCE
618
NATURE REVIEWS NEUROSCIENCE
303
NEUROBIOLOGY OF DISEASE
761
NEUROSCIENCE
0
NEUROSCIENCE AND BIOBEHAVIORAL REVIEWS
0
PAIN
599
PROGRESS IN NEUROBIOLOGY
0
PSYCHOPHARMACOLOGY
1141
ASN NEURO
32
BEHAVIORAL AND BRAIN FUNCTIONS
50
BIOLOGICAL PSYCHIATRY-COGNITIVE NEUROSCIENCE AND NEUROIMAGING
0
BRAIN AND BEHAVIOR
270
BRAIN AND COGNITION
0
BRAIN BEHAVIOR AND EVOLUTION
84
BRAIN RESEARCH
0
EUROPEAN JOURNAL OF NEUROSCIENCE
361
FRONTIERS IN INTEGRATIVE NEUROSCIENCE
249
FRONTIERS IN NEUROINFORMATICS
284
INTERNATIONAL CLINICAL PSYCHOPHARMACOLOGY
48
JOURNAL OF CHILD NEUROLOGY
77
JOURNAL OF NEUROPHYSIOLOGY
533
JOURNAL OF NEUROPSYCHIATRY AND CLINICAL NEUROSCIENCES
137
JOURNAL OF NEUROSCIENCE METHODS
1
JOURNAL OF THE PERIPHERAL NERVOUS SYSTEM
25
MOLECULAR AND CELLULAR NEUROSCIENCE
43
NEUROLOGY INDIA
414
NEUROPSYCHOLOGIA
0
NEUROREPORT
267
NEUROSCIENCE LETTERS
0
SYNAPSE
9
INTERNATIONAL REVIEW OF NEUROBIOLOGY
286
JOURNAL OF COMPARATIVE PHYSIOLOGY A-NEUROETHOLOGY SENSORY NEURAL AND BEHAVIORAL PHYSIOLOGY
187
JOURNAL OF STROKE & CEREBROVASCULAR DISEASES
35
REVUE NEUROLOGIQUE
443
TRENDS IN NEUROSCIENCE AND EDUCATION
65
BRAIN-BROAD RESEARCH IN ARTIFICIAL INTELLIGENCE AND NEUROSCIENCE
126
EGYPTIAN JOURNAL OF NEUROLOGY PSYCHIATRY AND NEUROSURGERY
379
INDIAN JOURNAL OF NEUROTRAUMA
92
INTERNATIONAL JOURNAL OF TRYPTOPHAN RESEARCH
12
NEUROSCIENCE INSIGHTS
18
PAIN REPORTS
191
EXPERIMENTAL BRAIN RESEARCH
541
INVERTEBRATE NEUROSCIENCE
20
JARO-JOURNAL OF THE ASSOCIATION FOR RESEARCH IN OTOLARYNGOLOGY
137
JOURNAL OF COMPUTATIONAL NEUROSCIENCE
95
JOURNAL OF MOLECULAR NEUROSCIENCE
379
JOURNAL OF NEURAL TRANSMISSION
380
NEUROCHEMICAL JOURNAL
184
NEUROINFORMATICS
141
NEUROMOLECULAR MEDICINE
130
NEUROPSYCHOLOGY REVIEW
170
NEUROSCIENCE BULLETIN
446
NEUROTOXICITY RESEARCH
312
PSYCHOPHARMACOLOGY
377
PURINERGIC SIGNALLING
209
SCI Abstract
search
ALL
RECOMMENDED
+
Increased nuclear import characterizes aberrant nucleocytoplasmic transport in neurons from patients with spinocerebellar ataxia type 7
1 Introduction Spinocerebellar ataxia type 7 (SCA7) is a hereditary autosomal dominant neurodegenerative disorder charac...
Frontiers In Molecular Neuroscience
comment
0
thumb_up
0
The good, the bad, and the unknown nature of decreased GD3 synthase expression
1 Introduction Gangliosides, complex glycosphingolipids, challenging to investigate with common molecular biology method...
Frontiers In Molecular Neuroscience
comment
0
thumb_up
0
Editorial: Regulators of synapse formation: understanding the molecular mechanisms and its dysregulation in neurodevelopmental disorders
and behavioral functions. This research topic comprises six articles that explore the latest discoveries in the molecular ...
Frontiers In Molecular Neuroscience
comment
0
thumb_up
0
Perinuclear compartment controls calcineurin/MEF2 signaling for axonal outgrowth of hippocampal neurons
1 Introduction A unique and fundamental characteristic of the nervous system during development is the ability of neuron...
Frontiers In Molecular Neuroscience
comment
0
thumb_up
0
Optogenetic elevation of postsynaptic cGMP in the hippocampal dentate gyrus enhances LTP and modifies mouse behaviors
Introduction The intracellular messengers, cyclic AMP (cAMP) and cyclic GMP (cGMP), are involved in the mechanisms of sy...
Frontiers In Molecular Neuroscience
comment
0
thumb_up
0
Editorial: Antiviral drugs: neurotoxicity and neurodevelopmental effects
Several anti-viral drugs like those used to treat human immunodeficiency virus (HIV) infections have been associated with ...
Frontiers In Molecular Neuroscience
comment
0
thumb_up
0
Effect of histone demethylase KDM5B on long-term cognitive impairment in neonatal rats induced by sevoflurane
1 Introduction Sevoflurane is an anesthetic widely used in pediatric general anesthesia, whether it is safe to applicati...
Frontiers In Molecular Neuroscience
comment
0
thumb_up
0
Toll-like receptors as a missing link in Notch signaling cascade during neurodevelopment
1 Notch and Toll—structural and signaling features During neurodevelopment, neural progenitor cells (NPCs) settled in th...
Frontiers In Molecular Neuroscience
comment
0
thumb_up
0
TMAO is involved in sleep deprivation-induced cognitive dysfunction through regulating astrocytic cholesterol metabolism via SREBP2
1 Introduction Sleep loss appears common daily and has become a global public health issue. According to the World Healt...
Frontiers In Molecular Neuroscience
comment
0
thumb_up
0
Cell-autonomous action of Slit2 in radial migration of cortical projection neurons
Introduction The cerebral cortex is a highly ordered brain structure with neurons organized into six distinct layers. Th...
Frontiers In Molecular Neuroscience
comment
0
thumb_up
0
Corrigendum: Mechanisms of mitophagy and oxidative stress in cerebral ischemia–reperfusion, vascular dementia, and Alzheimer's disease
• please read through all the templates before choosing• pick the most relevant text template(s) from the following page a...
Frontiers In Molecular Neuroscience
comment
0
thumb_up
0
Differential timing of mitochondrial activation in rat dorsal striatum induced by procedural learning and swimming
1 Introduction Aversive learning experiences are associated with the activation of the hypothalamic-pituitary-adrenal axi...
Frontiers In Molecular Neuroscience
comment
0
thumb_up
0
Mitochondrial pathways of copper neurotoxicity: focus on mitochondrial dynamics and mitophagy
1 Introduction Copper (Cu) is an essential element involved in a plethora of metabolic processes through its structural,...
Frontiers In Molecular Neuroscience
comment
0
thumb_up
0
Transcorneal electrical stimulation restores DNA methylation changes in retinal degeneration
Introduction Retinal degeneration is a major cause of irreversible blindness. It is projected that the incidence of reti...
Frontiers In Molecular Neuroscience
comment
0
thumb_up
0
Calcium-sensor proteins but not bicarbonate ion activate retinal photoreceptor membrane guanylyl cyclase in photoreceptors
Introduction Vertebrate rods and cones respond to light by changing the permeability of cyclic nucleotide-gated cation c...
Frontiers In Molecular Neuroscience
comment
0
thumb_up
0
Development of KCC2 therapeutics to treat neurological disorders
Introduction The KCC2 transporter is the CNS neuron-specific Cl– extruder essential for the establishment and maintenance...
Frontiers In Molecular Neuroscience
comment
0
thumb_up
0
Chaperones vs. oxidative stress in the pathobiology of ischemic stroke
1 Introduction The global burden inflicted by ischemic stroke is dramatic: the annual number of new cases [7,630,803 in 2...
Frontiers In Molecular Neuroscience
comment
0
thumb_up
0
Excitatory neuron-prone prion propagation and excitatory neuronal loss in prion-infected mice
Introduction Prion diseases are fatal and intractable neurodegenerative disorders affecting both animals and humans, inc...
Frontiers In Molecular Neuroscience
comment
0
thumb_up
0
VNS paired with training enhances recognition memory: mechanistic insights from proteomic analysis of the hippocampal synapse
1 Introduction Recognition memory is a fundamental component of cognitive health, allowing us to learn and remember new ...
Frontiers In Molecular Neuroscience
comment
0
thumb_up
0
A sex-specific effect of M4 muscarinic cholinergic autoreceptor deletion on locomotor stimulation by cocaine and scopolamine
1 Introduction Acetylcholine regulates numerous critical functions within the basal ganglia by activating nicotinic and m...
Frontiers In Molecular Neuroscience
comment
0
thumb_up
0
Inhibition of lipid synthesis by the HIV integrase strand transfer inhibitor elvitegravir in primary rat oligodendrocyte cultures
Combined antiretroviral therapy (cART) has greatly decreased mortality and morbidity among persons with HIV; however, neur...
Frontiers In Molecular Neuroscience
comment
0
thumb_up
0
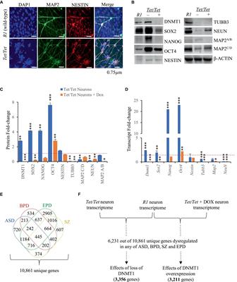
DNMT1 downregulation as well as its overexpression distinctly affect mostly overlapping genes implicated in schizophrenia, autism spectrum, epilepsy, and bipolar disorders
Data on schizophrenia (SZ), epilepsy (EPD) and bipolar disorders (BPD) suggested an association of DNMT1 overexpression wh...
Frontiers In Molecular Neuroscience
comment
0
thumb_up
0
Corrigendum: Role of α2δ-3 in regulating calcium channel localization at presynaptic active zones during homeostatic plasticity
• please read through all the templates before choosing • pick the most relevant text template(s) from the following page ...
Frontiers In Molecular Neuroscience
comment
0
thumb_up
0
Exosomal microRNAs: implications in the pathogenesis and clinical applications of subarachnoid hemorrhage
Subarachnoid hemorrhage (SAH) is a severe acute neurological disorder with a high fatality rate. Early brain injury (EBI) ...
Frontiers In Molecular Neuroscience
comment
0
thumb_up
0
Neuronal deletion of phosphatase and tensin homolog in mice results in spatial dysregulation of adult hippocampal neurogenesis
Adult neurogenesis is a persistent phenomenon in mammals that occurs in select brain structures in both healthy and diseas...
Frontiers In Molecular Neuroscience
comment
0
thumb_up
0
Editorial: Molecular signalling and pathways contributing to neurodevelopmental disorders: insights into potential therapeutic avenues
Over the last decade, there has been growing interest and important developments in the understanding of mechanisms involv...
Frontiers In Molecular Neuroscience
comment
0
thumb_up
0
Synaptic circuits involving gastrin-releasing peptide receptor-expressing neurons in the dorsal horn of the mouse spinal cord
The superficial dorsal horn (SDH) of the spinal cord contains a diverse array of neurons. The vast majority of these are i...
Frontiers In Molecular Neuroscience
comment
0
thumb_up
0
Spinal GABA transporter 1 contributes to evoked-pain related behavior but not resting pain after incision injury
The inhibitory function of GABA at the spinal level and its central modulation in the brain are essential for pain percept...
Frontiers In Molecular Neuroscience
comment
0
thumb_up
0
Editorial: RNA binding proteins in neuroscience
Unraveling the complexities of brain function relies on the precise coordination of gene expression in different neural su...
Frontiers In Molecular Neuroscience
comment
0
thumb_up
0
It’s a TRIM-endous view from the top: the varied roles of TRIpartite Motif proteins in brain development and disease
The tripartite motif (TRIM) protein family members have been implicated in a multitude of physiologies and pathologies in ...
Frontiers In Molecular Neuroscience
comment
0
thumb_up
0
Load More
Modal title
×
Modal title
×
Share
Login
Global News and Health Forum
Join Now!
Member Login
Remember me
Forgot password?
Or using
Linkedin