×
Close
Login
Home
SCI Abstract
Library D
Community
Events
Events & Partner
WeMed
Media Partners
Educational Partner
User Tools
FAQ/USER GUIDE
Language
English
中文/ Chinese
Contact Us
×
Close
mdla_1
mdla_2
mdla_3
mdla_4
mdla_5
mdla_6
Categories
Cell Biology
10809
Global Medical University
4984
Allergy
1778
Anatomy & Morphology
1547
Andrology
414
Anesthesia & Intensive Care
1191
Anesthesiology
5409
Audiology & Speech-Language Pathology
333
Behavioral Sciences
104
Biochemical Research Methods
6773
Biochemistry & Molecular Biology
29193
Biodiversity Conservation
287
Biology
8218
Biophysics
8073
Biotechnology & Applied Microbiology
8124
Cardiac & Cardiovascular Systems
30613
Cardiovascular & Respiratory Systems
1372
Cell & Tissue Engineering
654
Chemistry, Analytical
4215
Chemistry, Applied
11000
Chemistry, Medicinal
8464
Chemistry, Multidisciplinary
18460
Clinical Immunology & Infectious Disease
425
Clinical Medicine
8743
Clinical Neurology
16225
Clinical Psychology & Psychiatry
1276
Critical Care Medicine
3123
Dentistry, Oral Surgery & Medicine
12879
Dermatology
7541
Developmental Biology
6887
Ecology
655
Education, Scientific Disciplines
1894
Emergency Medicine
3952
Endocrinology, Metabolism & Nutrition
23481
Engineering, Biomedical
3604
Entomology
432
Environmental Medicine & Public Health
4625
Evolutionary Biology
256
Gastroenterology & Hepatology
11803
General & Internal Medicine
6913
Genetics & Heredity
14689
Geriatrics & Gerontology
5009
Gerontology
334
Health Care Sciences & Services
15553
Health Policy & Services
601
Hematology
5452
Immunology
24612
Infectious Diseases
13606
Integrative & Complementary Medicine
2797
Medical Ethics
1138
Medical Informatics
2114
Medical Laboratory Technology
433
Medicine, General & Internal
44098
Medicine, Legal
479
Medicine, Research & Experimental
17396
Microbiology
22714
Mycology
0
Nanoscience & Nanotechnology
5003
Neuroimaging
1280
Neurology
4396
Neurosciences
38938
Nursing
9282
Nutrition & Dietetics
7771
Obstetrics & Gynecology
8032
Oncology
51417
Ophthalmology
9448
Optics
4041
Orthopedics
11319
Orthopedics, Rehabilitation & Sports Medicine
1713
Otolaryngology
1494
Otorhinolaryngology
4785
Parasitology
1033
Pathology
4837
Pediatrics
21020
Peripheral Vascular Disease
4644
Pharmacology & Pharmacy
33932
Pharmacology/Toxicology
12014
Physiology
8866
Polymer Science
539
Primary Health Care
794
Psychiatry
18811
Psychology
5057
Psychology, Applied
91
Psychology, Biological
316
Psychology, Clinical
784
Psychology, Developmental
235
Psychology, Educational
132
Psychology, Experimental
123
Psychology, Mathematical
0
Psychology, Multidisciplinary
1579
Psychology, Psychoanalysis
41
Psychology, Social
114
Public Health & Health Care Science
2205
Public, Environmental & Occupational Health
26934
Quantum Science & Technology
0
Radiology, Nuclear Medicine & Imaging
12009
Radiology, Nuclear Medicine & Medical Imaging
7764
Rehabilitation
2951
Remote Sensing
0
Reproductive Biology
2732
Reproductive Medicine
1164
Research/Laboratory Medicine & Medical Technology
3854
Respiratory System
7094
Rheumatology
5683
Social Sciences, Biomedical
1178
Substance Abuse
2656
Surgery
33130
Toxicology
4204
Transplantation
939
Tropical Medicine
314
Urology & Nephrology
12700
Veterinary Sciences
35
Virology
2371
Zoology
0
Channels
INFLAMMATION
441
BIOLOGY OF THE CELL
16
CELL COMMUNICATION AND SIGNALING
484
CELL PROLIFERATION
103
CELL RESEARCH
383
CELLS
3646
CELLULAR IMMUNOLOGY
240
COLD SPRING HARBOR PERSPECTIVES IN BIOLOGY
176
CURRENT OPINION IN CELL BIOLOGY
210
CURRENT OPINION IN STRUCTURAL BIOLOGY
358
EMBO JOURNAL
234
EMBO REPORTS
247
IMMUNOLOGY AND CELL BIOLOGY
53
INFLAMMATION RESEARCH
337
JOURNAL OF BIOMEDICAL SCIENCE
222
JOURNAL OF CELL BIOLOGY
127
JOURNAL OF CELL COMMUNICATION AND SIGNALING
173
JOURNAL OF CELL SCIENCE
23
JOURNAL OF CELLULAR PHYSIOLOGY
211
MOLECULAR AND CELLULAR ENDOCRINOLOGY
445
MOLECULAR BIOLOGY OF THE CELL
434
MOLECULAR CANCER RESEARCH
132
NATURE CELL BIOLOGY
577
PIGMENT CELL & MELANOMA RESEARCH
54
SKELETAL MUSCLE
64
CELL BIOLOGY INTERNATIONAL
147
GENES TO CELLS
51
JOURNAL OF HISTOCHEMISTRY & CYTOCHEMISTRY
45
BIOCHEMISTRY MOSCOW SUPPLEMENT SERIES A-MEMBRANE AND CELL BIOLOGY
93
NUCLEUS-INDIA
114
PROTEIN & CELL
130
HUMAN CELL
420
JOURNAL OF BIOENERGETICS AND BIOMEMBRANES
108
JOURNAL OF MOLECULAR HISTOLOGY
209
JOURNAL OF MUSCLE RESEARCH AND CELL MOTILITY
102
SCI Abstract
search
ALL
RECOMMENDED
+
Fecal Microbiota Transplantation Alleviates Airway Inflammation in Asthmatic Rats by Increasing the Level of Short-Chain Fatty Acids in the Intestine
Asthma is a prevalent chronic inflammatory disorder of the respiratory tract that not only manifests with respiratory symp...
Inflammation
comment
0
thumb_up
0
Single-Cell RNA-seq Reveals Increased and Activated Post-Capillary Venule Endothelial Cells in Erythrodermic Psoriasis
Erythrodermic psoriasis (EP) is a life-threatening variant of psoriasis. In this study, we contrasted the vascular endothe...
Inflammation
comment
0
thumb_up
0
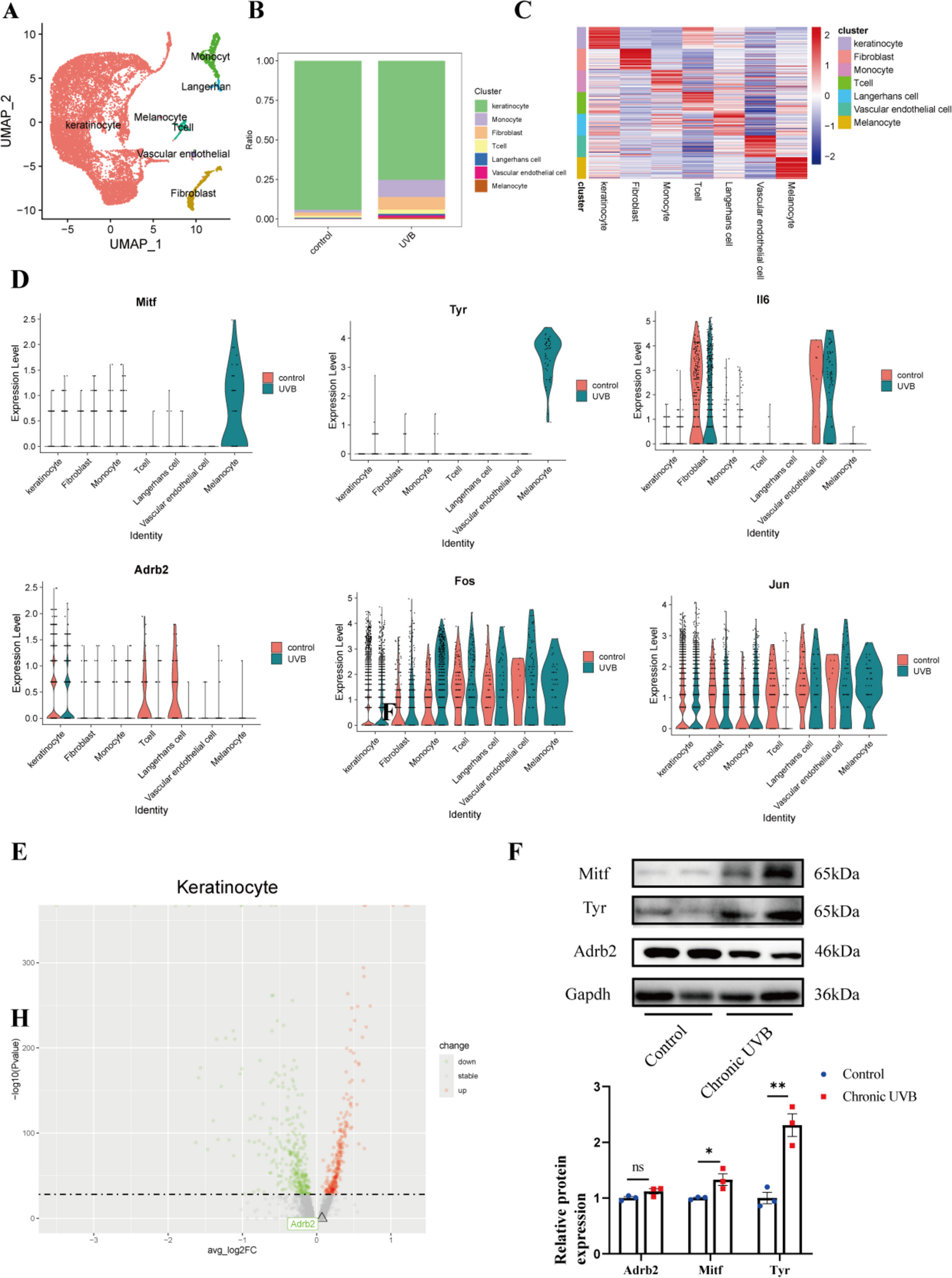
UVB Induces Sympathetic Nervous System Activation and Norepinephrine Secretion to Regulate The Skin Color of Mice Through the β2-AR/AP-1 Pathway in Epidermal Keratinocytes
The aim of this study was to investigate how ultraviolet B (UVB) light regulates AP-1 expression via the β2-adrenergi...
Inflammation
comment
0
thumb_up
0
Dnmt3a-mediated DNA Methylation Regulates P. gingivalis-suppressed Cementoblast Mineralization Partially Via Mitochondria-dependent Apoptosis Pathway
DNA methyltransferase 3A (Dnmt3a) is an enzyme that catalyzes the de novo methylation of DNA, and plays essential roles in...
Inflammation
comment
0
thumb_up
0
Piezo1-Induced Nasal Epithelial Barrier Dysfunction in Allergic Rhinitis
This study aimed to investigate the role of Piezo1 in nasal epithelial barrier dysfunction in allergic rhinitis (AR) using...
Inflammation
comment
0
thumb_up
0
Identification and Construction of a R-loop Mediated Diagnostic Model and Associated Immune Microenvironment of COPD through Machine Learning and Single-Cell Transcriptomics
Chronic obstructive pulmonary disease (COPD) is a prevalent chronic inflammatory airway disease with high incidence and si...
Inflammation
comment
0
thumb_up
0
Inhibition of Mitochondrial Succinate Dehydrogenase with Dimethyl Malonate Promotes M2 Macrophage Polarization by Enhancing STAT6 Activation
Macrophages exhibit diverse phenotypes depending on environment status, which contribute to physiological and pathological...
Inflammation
comment
0
thumb_up
0
Topical Anti-Inflammatory Effects of Quercetin Glycosides on Atopic Dermatitis-Like Lesions: Influence of the Glycone Type on Efficacy and Skin Absorption
Atopic dermatitis (AD) is a multifaceted inflammatory skin condition characterized by the involvement of various cell type...
Inflammation
comment
0
thumb_up
0
L-selectin Promotes Migration, Invasion and Inflammatory Response of Fibroblast-Like Synoviocytes in Rheumatoid Arthritis via NF-kB Signaling Pathway
Rheumatoid arthritis (RA) is a chronic, systemic autoimmune disease characterized by chronic inflammation of the synovium ...
Inflammation
comment
0
thumb_up
0
Cellular Senescence Contributes to Colonic Barrier Integrity Impairment Induced by Toxoplasma gondii Infection
Toxoplasma gondii (T. gondii) induces gut barrier integrity impairment, which is crucial to the establishment of long-term...
Inflammation
comment
0
thumb_up
0
Toll-like Receptors 1, 3 and 7 Activate Distinct Genetic Features of NF-κB Signaling and γ-Protocadherin Expression in Human Cardiac Fibroblasts
Fibroblasts play a pivotal role in key processes within the heart, particularly in cardiac remodeling that follows both is...
Inflammation
comment
0
thumb_up
0
Mitigation of Neuroinflammation and Oxidative Stress in Rotenone-Induced Parkinson Mouse Model through Liposomal Coenzyme-Q10 Intervention: A Comprehensive In-vivo Study
Parkinson's disease (PD) stands as the sec most prevalent incapacitating neurodegenerative disorder characterized by d...
Inflammation
comment
0
thumb_up
0
KW-2449 Ameliorates Cardiac Dysfunction in a Rat Model of Sepsis-Induced Cardiomyopathy
KW-2449 is a novel multitargeted kinase inhibitor that has been reported to alleviate chronic inflammation and altered imm...
Inflammation
comment
0
thumb_up
0
Exploration of the Combined Mechanism of Direct and Indirect Effects of Paeoniflorin in the Treatment of Cholestasis
Cholestasis is a multifactorial hepatobiliary disorder, characterized by obstruction of bile flow and accumulation of bile...
Inflammation
comment
0
thumb_up
0
Kurarinone Mitigates LPS-Induced Inflammatory Osteolysis by Inhibiting Osteoclastogenesis Through the Reduction of ROS Levels and Suppression of the PI3K/AKT Signaling Pathway
Inflammatory bone resorption represents a pathological condition marked by an increase in bone loss, commonly associated w...
Inflammation
comment
0
thumb_up
0
Exploring the Role of TRAF6-TAK1 Pathway in Podocyte Pyroptosis and Its Implications for Primary Membranous Nephropathy Therapy
Primary membranous nephropathy (PMN) is a prevalent renal disorder characterized by immune-mediated damage to the glomerul...
Inflammation
comment
0
thumb_up
0
Upregulation of UHRF1 Promotes PINK1-mediated Mitophagy to Alleviates Ferroptosis in Diabetic Nephropathy
Diabetic nephropathy (DN) is a common diabetic complication. Studies show that mitophagy inhibition induced-ferroptosis pl...
Inflammation
comment
0
thumb_up
0
Inhibition of Protein Disulfide Isomerase Attenuates Osteoclast Differentiation and Function via the Readjustment of Cellular Redox State in Postmenopausal Osteoporosis
Due to the accumulation of reactive oxygen species (ROS) and heightened activity of osteoclasts, postmenopausal osteoporos...
Inflammation
comment
0
thumb_up
0
Upregulation of CD39 During Gout Attacks Promotes Spontaneous Remission of Acute Gouty Inflammation
Gout is a self-limiting form of inflammatory arthropathy caused by the formation of urate crystals due to hyperuricemia. T...
Inflammation
comment
0
thumb_up
0
Single-Cell RNA Sequencing Reveals RAC1 Involvement in Macrophages Efferocytosis in Diabetic Kidney Disease
Macrophage-mediated inflammation plays a significant role in the development and progression of diabetic kidney disease (D...
Inflammation
comment
0
thumb_up
0
miR-21 Expressed by Dermal Fibroblasts Enhances Skin Wound Healing Through the Regulation of Inflammatory Cytokine Expression
The management of skin wound healing is still a challenge. MicroRNA-21 (miR-21) has been reported to play important roles ...
Inflammation
comment
0
thumb_up
0
Novel HIF-1α Inhibitor AMSP-30m Mitigates the Pathogenic Cellular Behaviors of Hypoxia-Stimulated Fibroblast-Like Synoviocytes and Alleviates Collagen-Induced Arthritis in Rats via Inhibiting Sonic Hedgehog Pathway
Synovial hypoxia-inducible factor 1α (HIF-1α) is a prospective therapeutic target for rheumatoid arthritis (RA)....
Inflammation
comment
0
thumb_up
0
Osteopontin Upregulation, Induced by the Continuous Mechanical Load in Adipose Tissue-Derived Mesenchymal Stem Cells, is Strongly Restricted in INF-γ/TNF-α/IL-22 Microenvironment
The osteogenic potential of mesenchymal stem cells (MSc) in axial spondyloarthritis (AxSpA) depends on the interplay of in...
Inflammation
comment
0
thumb_up
0
Anti-inflammatory Effect of Polyunsaturated Fatty Acid N-Acylethanolamines Mediated by Macrophage Activity In Vitro and In Vivo
In recent years, there has been increasing interest in studying the anti-inflammatory activity of polyunsaturated fatty ac...
Inflammation
comment
0
thumb_up
0
Long Non-Coding RNA ANRIL Regulates Inflammatory Factor Expression in Ulcerative Colitis Via the miR-191-5p/SATB1 Axis
Ulcerative colitis, an inflammatory bowel disease, manifests with symptoms such as abdominal pain, diarrhea, and mucopurul...
Inflammation
comment
0
thumb_up
0
SLAMF7 Promotes Foam Cell Formation of Macrophage by Suppressing NR4A1 Expression During Carotid Atherosclerosis
Macrophage-derived lipid-laden foam cells from the subendothelium play a crucial role in the initiation and progression of...
Inflammation
comment
0
thumb_up
0
The Effect of Glycine and N-Acetylcysteine on Oxidative Stress in the Spinal Cord and Skeletal Muscle After Spinal Cord Injury
Oxidative stress is a frequently occurring pathophysiological feature of spinal cord injury (SCI) and can result in second...
Inflammation
comment
0
thumb_up
0
Galectin-3 Mediates Endotoxin Internalization and Caspase-4/11 Activation in Tubular Epithelials and Macrophages During Sepsis and Sepsis-Associated Acute Kidney Injury
Besides being recognized by membrane receptor TLR4, lipopolysaccharide (LPS) can also be internalized into the cytosol and...
Inflammation
comment
0
thumb_up
0
Interleukin-4 Modulates Neuroinflammation by Inducing Phenotypic Transformation of Microglia Following Subarachnoid Hemorrhage
Neuroinflammation, a key pathological feature following subarachnoid hemorrhage (SAH), can be therapeutically targeted by ...
Inflammation
comment
0
thumb_up
0
Preventive Anti-inflammatory Effects of Apocynin on Acetic Acid–Induced Colitis in Rats
Ulcerative colitis is an inflammatory bowel disease with a complex aetiology characterised by abnormal immune responses an...
Inflammation
comment
0
thumb_up
0
Load More
Modal title
×
Modal title
×
Share
Login
Global News and Health Forum
Join Now!
Member Login
Remember me
Forgot password?
Or using
Linkedin