×
Close
Login
Home
SCI Abstract
Library D
Community
Events
Events & Partner
WeMed
Media Partners
Educational Partner
User Tools
FAQ/USER GUIDE
Language
English
中文/ Chinese
Contact Us
×
Close
mdla_1
mdla_2
mdla_3
mdla_4
mdla_5
mdla_6
Categories
Cell Biology
10809
Global Medical University
4984
Allergy
1778
Anatomy & Morphology
1547
Andrology
414
Anesthesia & Intensive Care
1191
Anesthesiology
5409
Audiology & Speech-Language Pathology
333
Behavioral Sciences
104
Biochemical Research Methods
6773
Biochemistry & Molecular Biology
29193
Biodiversity Conservation
287
Biology
8218
Biophysics
8073
Biotechnology & Applied Microbiology
8124
Cardiac & Cardiovascular Systems
30613
Cardiovascular & Respiratory Systems
1372
Cell & Tissue Engineering
654
Chemistry, Analytical
4215
Chemistry, Applied
11000
Chemistry, Medicinal
8464
Chemistry, Multidisciplinary
18460
Clinical Immunology & Infectious Disease
425
Clinical Medicine
8743
Clinical Neurology
16225
Clinical Psychology & Psychiatry
1276
Critical Care Medicine
3123
Dentistry, Oral Surgery & Medicine
12879
Dermatology
7541
Developmental Biology
6887
Ecology
655
Education, Scientific Disciplines
1894
Emergency Medicine
3952
Endocrinology, Metabolism & Nutrition
23481
Engineering, Biomedical
3604
Entomology
432
Environmental Medicine & Public Health
4625
Evolutionary Biology
256
Gastroenterology & Hepatology
11803
General & Internal Medicine
6913
Genetics & Heredity
14689
Geriatrics & Gerontology
5009
Gerontology
334
Health Care Sciences & Services
15553
Health Policy & Services
601
Hematology
5452
Immunology
24612
Infectious Diseases
13606
Integrative & Complementary Medicine
2797
Medical Ethics
1138
Medical Informatics
2114
Medical Laboratory Technology
433
Medicine, General & Internal
44098
Medicine, Legal
479
Medicine, Research & Experimental
17396
Microbiology
22714
Mycology
0
Nanoscience & Nanotechnology
5003
Neuroimaging
1280
Neurology
4396
Neurosciences
38938
Nursing
9282
Nutrition & Dietetics
7771
Obstetrics & Gynecology
8032
Oncology
51417
Ophthalmology
9448
Optics
4041
Orthopedics
11319
Orthopedics, Rehabilitation & Sports Medicine
1713
Otolaryngology
1494
Otorhinolaryngology
4785
Parasitology
1033
Pathology
4837
Pediatrics
21020
Peripheral Vascular Disease
4644
Pharmacology & Pharmacy
33932
Pharmacology/Toxicology
12014
Physiology
8866
Polymer Science
539
Primary Health Care
794
Psychiatry
18811
Psychology
5057
Psychology, Applied
91
Psychology, Biological
316
Psychology, Clinical
784
Psychology, Developmental
235
Psychology, Educational
132
Psychology, Experimental
123
Psychology, Mathematical
0
Psychology, Multidisciplinary
1579
Psychology, Psychoanalysis
41
Psychology, Social
114
Public Health & Health Care Science
2205
Public, Environmental & Occupational Health
26934
Quantum Science & Technology
0
Radiology, Nuclear Medicine & Imaging
12009
Radiology, Nuclear Medicine & Medical Imaging
7764
Rehabilitation
2951
Remote Sensing
0
Reproductive Biology
2732
Reproductive Medicine
1164
Research/Laboratory Medicine & Medical Technology
3854
Respiratory System
7094
Rheumatology
5683
Social Sciences, Biomedical
1178
Substance Abuse
2656
Surgery
33130
Toxicology
4204
Transplantation
939
Tropical Medicine
314
Urology & Nephrology
12700
Veterinary Sciences
35
Virology
2371
Zoology
0
Channels
IMMUNOLOGY AND CELL BIOLOGY
53
BIOLOGY OF THE CELL
16
CELL COMMUNICATION AND SIGNALING
484
CELL PROLIFERATION
103
CELL RESEARCH
383
CELLS
3646
CELLULAR IMMUNOLOGY
240
COLD SPRING HARBOR PERSPECTIVES IN BIOLOGY
176
CURRENT OPINION IN CELL BIOLOGY
210
CURRENT OPINION IN STRUCTURAL BIOLOGY
358
EMBO JOURNAL
234
EMBO REPORTS
247
INFLAMMATION RESEARCH
337
JOURNAL OF BIOMEDICAL SCIENCE
222
JOURNAL OF CELL BIOLOGY
127
JOURNAL OF CELL COMMUNICATION AND SIGNALING
173
JOURNAL OF CELL SCIENCE
23
JOURNAL OF CELLULAR PHYSIOLOGY
211
MOLECULAR AND CELLULAR ENDOCRINOLOGY
445
MOLECULAR BIOLOGY OF THE CELL
434
MOLECULAR CANCER RESEARCH
132
NATURE CELL BIOLOGY
577
PIGMENT CELL & MELANOMA RESEARCH
54
SKELETAL MUSCLE
64
CELL BIOLOGY INTERNATIONAL
147
GENES TO CELLS
51
JOURNAL OF HISTOCHEMISTRY & CYTOCHEMISTRY
45
INFLAMMATION
441
BIOCHEMISTRY MOSCOW SUPPLEMENT SERIES A-MEMBRANE AND CELL BIOLOGY
93
NUCLEUS-INDIA
114
PROTEIN & CELL
130
HUMAN CELL
420
JOURNAL OF BIOENERGETICS AND BIOMEMBRANES
108
JOURNAL OF MOLECULAR HISTOLOGY
209
JOURNAL OF MUSCLE RESEARCH AND CELL MOTILITY
102
SCI Abstract
search
ALL
RECOMMENDED
+
The ICOS‐ICOSL pathway tunes thymic selection
Abstract Negative selection of developing T cells plays a significant role in T cell tolerance to self-antigen. This proce...
Immunology And Cell Biology
comment
0
thumb_up
0
ILC2‐derived IL‐13 promotes skin cDC2 diversity
In a new study, researchers have identified a new population of type 2 conventional dendritic cells in the skin that depen...
Immunology And Cell Biology
comment
0
thumb_up
0
Differential antigenic requirements by diverse MR1‐restricted T cells
Abstract MHC-related protein 1 (MR1) presents microbial riboflavin metabolites to mucosal-associated invariant T (MAIT) ce...
Immunology And Cell Biology
comment
0
thumb_up
0
Immunology & Cell Biology's top 10 original research articles 2020–2021
While the start of the new year is filled with the promise of the year to come, it is also a fine time to reflect on achie...
Immunology And Cell Biology
comment
0
thumb_up
0
Unleashing T cell responses to cancer through removal of intracellular checkpoints
In a new study, researchers identified protein tyrosine phosphatase PTP1B as an inhibitor of cytokine receptor signalling ...
Immunology And Cell Biology
comment
0
thumb_up
0
Expression of the miR‐17~92a cluster of microRNAs by regulatory T cells controls blood glucose homeostasis
ABSTRACT Regulatory T cells (Tregs) are a specialised immune cell type that plays important roles in regulating immune res...
Immunology And Cell Biology
comment
0
thumb_up
0
The benefit of boosters: diversity and inclusion in the COVID‐19 memory response
In a new study, a group evaluate immune responses against SARS-CoV-2 in vaccinated individuals and find evidence of durabl...
Immunology And Cell Biology
comment
0
thumb_up
0
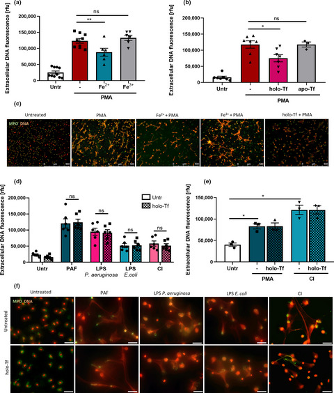
Iron excess affects release of neutrophil extracellular traps and reactive oxygen species but does not influence other functions of neutrophils
Abstract Neutrophils apply several antimicrobial strategies including degranulation, phagocytosis, the generation of react...
Immunology And Cell Biology
comment
0
thumb_up
0
Metabolic reprogramming of macrophages instigates CCL21‐induced arthritis
ABSTRACT The current study was designed to delineate the functional significance of CCL21 on metabolic reprogramming in ex...
Immunology And Cell Biology
comment
0
thumb_up
0
The Australasian Cell Death Society (ACDS): celebrating 50 years of Australasian cell death research
Australasian researchers, including those from Australia and New Zealand, have a rich history of medical innovation which ...
Immunology And Cell Biology
comment
0
thumb_up
0
Combination of N, N'‐dicyclohexyl‐N‐arachidonic acylurea and tacrolimus prolongs cardiac allograft survival in mice
Immunology & Cell Biology 2021; https://doi.org/10.1111/imcb.12507 Correction to: Immunol Cell Biol...
Immunology And Cell Biology
comment
0
thumb_up
0
Iron excess affects release of NETs and ROS but does not influence other functions of neutrophils
Abstract Neutrophils apply several antimicrobial strategies including degranulation, phagocytosis, the generation of react...
Immunology And Cell Biology
comment
0
thumb_up
0
Comprehensive immune cell profiling depicts an early immune response associated with severe coronavirus disease 2019 in cancer patients
Abstract Recent studies have highlighted multiple immune perturbations related to severe acute respiratory syndrome corona...
Immunology And Cell Biology
comment
0
thumb_up
0
Poor protective potential of influenza nucleoprotein antibodies despite wide prevalence
Abstract Humans are exposed to influenza virus through periodic infections. Due to these repeated exposures, human populat...
Immunology And Cell Biology
comment
0
thumb_up
0
Tolerance induction by liposomes targeting a single CD8 epitope IGRP206‐214 in a model of type 1 diabetes is impeded by co‐targeting a CD4 islet epitope
Abstract The autoimmune disease, type 1 diabetes, is predominantly mediated by CD8+ cytotoxic T cell destruction of islet ...
Immunology And Cell Biology
comment
0
thumb_up
0
Vaccine‐induced immune thrombosis and thrombocytopenia syndrome following adenovirus‐vectored severe acute respiratory syndrome coronavirus 2 vaccination: a novel hypothesis regarding mechanisms and implications for future vaccine development
Abstract We hypothesize that thrombosis with thrombocytopenia syndrome recently described after administration of adenovir...
Immunology And Cell Biology
comment
0
thumb_up
0
Rab6b localizes to the Golgi complex in murine macrophages and promotes tumor necrosis factor release in response to mycobacterial infection
Abstract The proinflammatory cytokine tumor necrosis factor (TNF) plays a central role in the host control of mycobacteria...
Immunology And Cell Biology
comment
0
thumb_up
0
Neuroimmune interactions at the crossroads of health and disease
Interactions between cells of the immune system and the nervous system play critical roles in tissue homeostasis and prote...
Immunology And Cell Biology
comment
0
thumb_up
0
Comprehensive immune cell profiling depicts an early immune response associated with severe COVID‐19 disease in cancer patients
ABSTRACT Recent studies have highlighted multiple immune perturbations related to SARS-CoV-2 infection-associated respirat...
Immunology And Cell Biology
comment
0
thumb_up
0
Immunology & Cell Biology Publication of the Year Awards 2020
The Immunology & Cell Biology Publication of the Year Awards have been established for outstanding studies submitted b...
Immunology And Cell Biology
comment
0
thumb_up
0
Rab6b localizes to the Golgi complex in murine macrophages and promotes TNF release in response to mycobacterial infection
ABSTRACT The pro-inflammatory cytokine TNF plays a central role in the host control of mycobacterial infections. Expressio...
Immunology And Cell Biology
comment
0
thumb_up
0
Tumor reactivity of CD8+ T cells favors acquisition of dysfunctional states in human melanoma
A recent study by Oliveira et al. provides, in unprecedented detail, novel insights into the relationship between tum...
Immunology And Cell Biology
comment
0
thumb_up
0
Helicase antigen (HAGE)‐derived vaccines induce immunity to HAGE and ImmunoBody®‐HAGE DNA vaccine delays the growth and metastasis of HAGE‐expressing tumors in vivo
Abstract The management of patients with triple-negative breast cancer (TNBC) continues to pose a significant clinical cha...
Immunology And Cell Biology
comment
0
thumb_up
0
Tetraspanin CD53 modulates lymphocyte trafficking but not systemic autoimmunity in Lyn‐deficient mice
Abstract The leukocyte-restricted tetraspanin CD53 has been shown to promote lymphocyte homing to lymph nodes and myeloid ...
Immunology And Cell Biology
comment
0
thumb_up
0
Streptolysins are the primary inflammasome activators in macrophages during Streptococcus pyogenes infection
Abstract Group A Streptococcus (GAS) is a Gram-positive bacterial pathogen that causes an array of infectious diseases in ...
Immunology And Cell Biology
comment
0
thumb_up
0
Impact of Type 2 Diabetes on the capacity of human macrophages infected with Mycobacterium tuberculosis to modulate monocyte differentiation through a bystander effect
ABSTRACT Type 2 diabetes mellitus (T2DM) is a risk factor for the development of tuberculosis (TB) through mechanisms poor...
Immunology And Cell Biology
comment
0
thumb_up
0
Walking down the memory lane with SARS‐CoV‐2 B cells
The B-cell response to COVID-19 vaccines in convalescent individuals.
Immunology And Cell Biology
comment
0
thumb_up
0
A preliminary investigation into the immune cell landscape of schistosome‐associated liver fibrosis in humans
Abstract Schistosomiasis is a widespread helminth disease that poses a heavy social and economic burden on people worldwid...
Immunology And Cell Biology
comment
0
thumb_up
0
Neuroimmunology of cancer and associated symptomology
Abstract Evolutionarily the nervous system and immune cells have evolved to communicate with each other to control inflamm...
Immunology And Cell Biology
comment
0
thumb_up
0
Neutralizing type‐I interferon autoantibodies are associated with delayed viral clearance and intensive care unit admission in patients with COVID‐19
Abstract Type-I interferons (IFNs) mediate antiviral activity and have emerged as important immune mediators during corona...
Immunology And Cell Biology
comment
0
thumb_up
0
Load More
Modal title
×
Modal title
×
Share
Login
Global News and Health Forum
Join Now!
Member Login
Remember me
Forgot password?
Or using
Linkedin