×
Close
Login
Home
SCI Abstract
Library D
Community
Events
Events & Partner
WeMed
Media Partners
Educational Partner
User Tools
FAQ/USER GUIDE
Language
English
中文/ Chinese
Contact Us
×
Close
mdla_1
mdla_2
mdla_3
mdla_4
mdla_5
mdla_6
Categories
Cell Biology
10809
Global Medical University
4984
Allergy
1778
Anatomy & Morphology
1547
Andrology
414
Anesthesia & Intensive Care
1191
Anesthesiology
5409
Audiology & Speech-Language Pathology
333
Behavioral Sciences
104
Biochemical Research Methods
6773
Biochemistry & Molecular Biology
29193
Biodiversity Conservation
287
Biology
8218
Biophysics
8073
Biotechnology & Applied Microbiology
8124
Cardiac & Cardiovascular Systems
30613
Cardiovascular & Respiratory Systems
1372
Cell & Tissue Engineering
654
Chemistry, Analytical
4215
Chemistry, Applied
11000
Chemistry, Medicinal
8464
Chemistry, Multidisciplinary
18460
Clinical Immunology & Infectious Disease
425
Clinical Medicine
8743
Clinical Neurology
16225
Clinical Psychology & Psychiatry
1276
Critical Care Medicine
3123
Dentistry, Oral Surgery & Medicine
12879
Dermatology
7541
Developmental Biology
6887
Ecology
655
Education, Scientific Disciplines
1894
Emergency Medicine
3952
Endocrinology, Metabolism & Nutrition
23481
Engineering, Biomedical
3604
Entomology
432
Environmental Medicine & Public Health
4625
Evolutionary Biology
256
Gastroenterology & Hepatology
11803
General & Internal Medicine
6913
Genetics & Heredity
14689
Geriatrics & Gerontology
5009
Gerontology
334
Health Care Sciences & Services
15553
Health Policy & Services
601
Hematology
5452
Immunology
24612
Infectious Diseases
13606
Integrative & Complementary Medicine
2797
Medical Ethics
1138
Medical Informatics
2114
Medical Laboratory Technology
433
Medicine, General & Internal
44098
Medicine, Legal
479
Medicine, Research & Experimental
17396
Microbiology
22714
Mycology
0
Nanoscience & Nanotechnology
5003
Neuroimaging
1280
Neurology
4396
Neurosciences
38938
Nursing
9282
Nutrition & Dietetics
7771
Obstetrics & Gynecology
8032
Oncology
51417
Ophthalmology
9448
Optics
4041
Orthopedics
11319
Orthopedics, Rehabilitation & Sports Medicine
1713
Otolaryngology
1494
Otorhinolaryngology
4785
Parasitology
1033
Pathology
4837
Pediatrics
21020
Peripheral Vascular Disease
4644
Pharmacology & Pharmacy
33932
Pharmacology/Toxicology
12014
Physiology
8866
Polymer Science
539
Primary Health Care
794
Psychiatry
18811
Psychology
5057
Psychology, Applied
91
Psychology, Biological
316
Psychology, Clinical
784
Psychology, Developmental
235
Psychology, Educational
132
Psychology, Experimental
123
Psychology, Mathematical
0
Psychology, Multidisciplinary
1579
Psychology, Psychoanalysis
41
Psychology, Social
114
Public Health & Health Care Science
2205
Public, Environmental & Occupational Health
26934
Quantum Science & Technology
0
Radiology, Nuclear Medicine & Imaging
12009
Radiology, Nuclear Medicine & Medical Imaging
7764
Rehabilitation
2951
Remote Sensing
0
Reproductive Biology
2732
Reproductive Medicine
1164
Research/Laboratory Medicine & Medical Technology
3854
Respiratory System
7094
Rheumatology
5683
Social Sciences, Biomedical
1178
Substance Abuse
2656
Surgery
33130
Toxicology
4204
Transplantation
939
Tropical Medicine
314
Urology & Nephrology
12700
Veterinary Sciences
35
Virology
2371
Zoology
0
Channels
HUMAN CELL
420
BIOLOGY OF THE CELL
16
CELL COMMUNICATION AND SIGNALING
484
CELL PROLIFERATION
103
CELL RESEARCH
383
CELLS
3646
CELLULAR IMMUNOLOGY
240
COLD SPRING HARBOR PERSPECTIVES IN BIOLOGY
176
CURRENT OPINION IN CELL BIOLOGY
210
CURRENT OPINION IN STRUCTURAL BIOLOGY
358
EMBO JOURNAL
234
EMBO REPORTS
247
IMMUNOLOGY AND CELL BIOLOGY
53
INFLAMMATION RESEARCH
337
JOURNAL OF BIOMEDICAL SCIENCE
222
JOURNAL OF CELL BIOLOGY
127
JOURNAL OF CELL COMMUNICATION AND SIGNALING
173
JOURNAL OF CELL SCIENCE
23
JOURNAL OF CELLULAR PHYSIOLOGY
211
MOLECULAR AND CELLULAR ENDOCRINOLOGY
445
MOLECULAR BIOLOGY OF THE CELL
434
MOLECULAR CANCER RESEARCH
132
NATURE CELL BIOLOGY
577
PIGMENT CELL & MELANOMA RESEARCH
54
SKELETAL MUSCLE
64
CELL BIOLOGY INTERNATIONAL
147
GENES TO CELLS
51
JOURNAL OF HISTOCHEMISTRY & CYTOCHEMISTRY
45
INFLAMMATION
441
BIOCHEMISTRY MOSCOW SUPPLEMENT SERIES A-MEMBRANE AND CELL BIOLOGY
93
NUCLEUS-INDIA
114
PROTEIN & CELL
130
JOURNAL OF BIOENERGETICS AND BIOMEMBRANES
108
JOURNAL OF MOLECULAR HISTOLOGY
209
JOURNAL OF MUSCLE RESEARCH AND CELL MOTILITY
102
SCI Abstract
search
ALL
RECOMMENDED
+
Establishment and characterization of a novel patient-derived cell line from conventional central grade 3 chondrosarcoma, NCC-CS1-C1
Chondrosarcoma (CS) is a malignant tumor that produces cartilaginous matrix and is the second most common primary bone sar...
Human Cell
comment
0
thumb_up
0
Establishment and characterization of NCC-GCTB10-C1: a novel cell line derived from a patient with recurrent giant cell tumor of bone
Giant cell tumor of bone (GCTB) is a rare osteolytic tumor composed of mononuclear stromal cells, macrophages, and osteocl...
Human Cell
comment
0
thumb_up
0
Exosomal miR-146a-5p derived from bone marrow mesenchymal stromal cells regulate Th1/Th2 balance and alleviates immune thrombocytopenia in pregnancy
Immune thrombocytopenia (ITP) is a common hematological disorder. Our previous study has found that exosomal miR-146a-5p d...
Human Cell
comment
0
thumb_up
0
MiR-34a regulates renal circadian rhythms during cisplatin-induced nephrotoxicity
El-Arabey AA. Dihydrotestosterone as mediator for cisplatin induced nephrotoxicity: New insight down the road. Toxicology....
Human Cell
comment
0
thumb_up
0
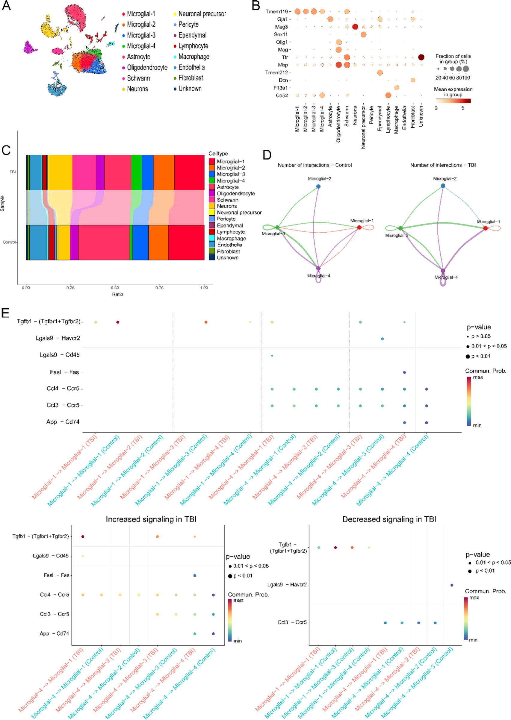
β-Asarone regulates microglia polarization to alleviate TBI-induced nerve damage via Fas/FasL signaling axis
Acute injury and secondary injury caused by traumatic brain injury (TBI) seriously threaten the health of patients. The pu...
Human Cell
comment
0
thumb_up
0
Bone marrow stromal cell antigen 2 is broadly expressed in the different pluripotent states of human pluripotent stem cells and regulates the expression of pluripotency genes and three germ layer markers
Human pluripotent stem cells (hPSCs) have at least three distinct states: naïve pluripotency that represents the cell...
Human Cell
comment
0
thumb_up
0
Loss of hepatocyte growth factor activator inhibitor type 1 (HAI-1) upregulates MMP-9 expression and induces degradation of the epidermal basement membrane
Hepatocyte growth factor activator inhibitor type 1 (HAI-1), which is encoded by the SPINT1 gene, is a membrane-associated...
Human Cell
comment
0
thumb_up
0
Taxifolin regulates SLC31A1-mediated cuproptosis and tumor progression in hepatocellular carcinoma
Hepatocellular carcinoma (HCC) is a primary malignant neoplasm exhibiting a high mortality rate. Taxifolin is a naturally ...
Human Cell
comment
0
thumb_up
0
Human amniotic epithelial stem cells, a potential therapeutic approach for diabetes and its related complications
The escalating diabetes prevalence has heightened interest in innovative therapeutic strategies for this disease and its c...
Human Cell
comment
0
thumb_up
0
Long non-coding RNA MSC-AS1 confers imatinib resistance of gastrointestinal stromal tumor cells by activating FNDC1 and ANLN-mediated PI3K/AKT pathway
Imatinib resistance is a major obstacle to the successful treatment of gastrointestinal stromal tumors (GIST). Long non-co...
Human Cell
comment
0
thumb_up
0
Modeling the lymph node stromal cells in oral squamous cell carcinoma: insights into the stromal cues in nodal metastasis
The study explores the development and characterization of lymph node stromal cell cultures (LNSCs) from patients with ora...
Human Cell
comment
0
thumb_up
0
Title: Identification of a novel GRHPR mutation in primary hyperoxaluria type 2 and establishment of patient-derived iPSC line
This research delves into Primary Hyperoxaluria Type 2 (PH2), an autosomal recessive disorder precipitated by a unique cas...
Human Cell
comment
0
thumb_up
0
The dual role of PTPN22 in immune modulation and transplantation tolerance
Wu J, Katrekar A, Honigberg LA, Smith AM, Conn MT, Tang J, et al. Identification of substrates of human protein-tyrosine p...
Human Cell
comment
0
thumb_up
0
High glucose induces renal tubular epithelial cell senescence by inhibiting autophagic flux
Autophagy, a cellular degradation process involving the formation and clearance of autophagosomes, is mediated by autophag...
Human Cell
comment
0
thumb_up
0
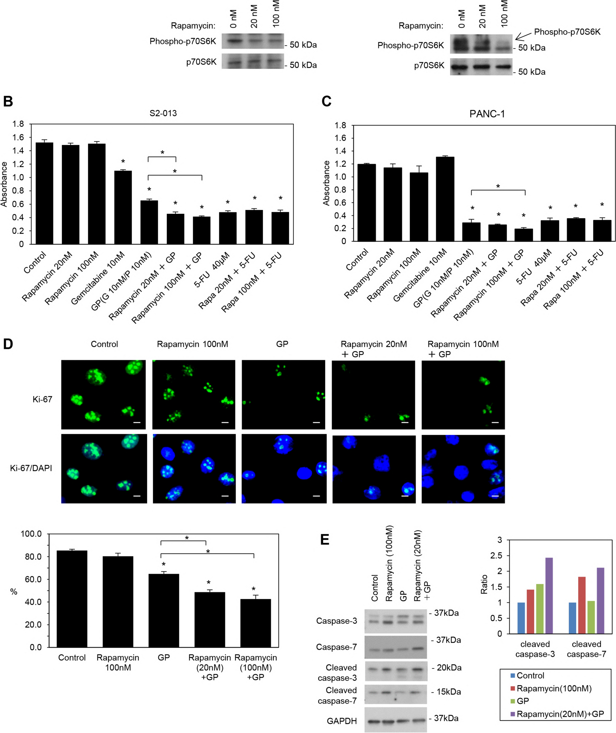
Inhibitory effects of the combination of rapamycin with gemcitabine plus paclitaxel on the growth of pancreatic cancer tumors
We previously examined the antitumor effects of short interfering RNA nanoparticles targeting mammalian target of rapamyci...
Human Cell
comment
0
thumb_up
0
The multifaceted roles of aldolase A in cancer: glycolysis, cytoskeleton, translation and beyond
Cancer, a complicated disease characterized by aberrant cellular metabolism, has emerged as a formidable global health cha...
Human Cell
comment
0
thumb_up
0
Nimodipine ameliorates subarachnoid hemorrhage-induced neuroinflammation and injury by protecting mitochondrial function and regulating autophagy
Subarachnoid hemorrhage (SAH) is a type of hemorrhagic stroke, and the neuroprotective effects of nimodipine following SAH...
Human Cell
comment
0
thumb_up
0
Investigation of the mixed origins of the MGC-803 cell line reveals that it is a hybrid cell line derived from HeLa
Human cancer cell lines have an essential role in cancer research, but only authentic cell lines should be used as biologi...
Human Cell
comment
0
thumb_up
0
Establishment and characterization of a patient-derived solitary fibrous tumor/hemangiopericytoma cell line model
Solitary fibrous tumor/Hemangiopericytoma (SFT/HPC) is a rare subtype of soft tissue sarcoma harboring NAB2–STAT6 ge...
Human Cell
comment
0
thumb_up
0
Treatment of type 2 diabetes mellitus with stem cells and antidiabetic drugs: a dualistic and future-focused approach
Type 2 Diabetes Mellitus (T2DM) accounts for more than 90% of total diabetes mellitus cases all over the world. Obesity an...
Human Cell
comment
0
thumb_up
0
Delivery of microRNA-423-5p by exosome from adipose-derived stem/stromal cells inhibits DVL3 to potentiate autologous fat graft survival through adipogenesis and inflammatory response
Autologous fat grafting represents a reconstructive technique but is limited by unstable graft retention. Based on existin...
Human Cell
comment
0
thumb_up
0
Cell replacement therapy with stem cells in multiple sclerosis, a systematic review
Multiple sclerosis (MS) is a chronic inflammatory, autoimmune, and neurodegenerative disease of the central nervous system...
Human Cell
comment
0
thumb_up
0
Nucleoporin 93, a new substrate of the E3 ubiquitin protein ligase HECTD1, promotes esophageal squamous cell carcinoma progression
Nucleoporin 93 (NUP93) is an important component of the nuclear pore complex, exhibiting pro-tumorigenic properties in som...
Human Cell
comment
0
thumb_up
0
LINC00941: a novel player involved in the progression of human cancers
LINC00941, also known as lncRNA-MUF, is an intergenic non-coding RNA located on chromosome 12p11.21. It actively participa...
Human Cell
comment
0
thumb_up
0
Estrogen receptor- and progesterone receptor-positive breast tumors have higher mRNA levels of NR3C1 and ZBTB16, with implications in prognosis for luminal A subtype
Prekovic S, Chalkiadakis T, Roest M, Roden D, Lutz C, Schuurman K, Opdam M, Hoekman L, Abbott N, Tesselaar T, Wajahat M, D...
Human Cell
comment
0
thumb_up
0
Hypoxia and interleukin-1-primed mesenchymal stem/stromal cells as novel therapy for stroke
Promising preclinical stroke research has not yielded meaningful and significant success in clinical trials. This lack of ...
Human Cell
comment
0
thumb_up
0
Human dental pulp stem cells have comparable abilities to umbilical cord mesenchymal stem/stromal cells in regulating inflammation and ameliorating hepatic fibrosis
Hepatic fibrosis, also called cirrhosis, have wide prevalence worldwide for long yeas. Recently, many treatments for liver...
Human Cell
comment
0
thumb_up
0
Establishment and characterization of a novel hilar cholangiocarcinoma cell line, CBC3T-1
Cholangiocarcinoma (CCA) is a group of malignant heterogeneous cancer arising from the biliary tree. The tumor is characte...
Human Cell
comment
0
thumb_up
0
Erythropoietin improves pulmonary hypertension by promoting the homing and differentiation of bone marrow mesenchymal stem cells in lung tissue
Pulmonary arterial hypertension (PAH) is a chronic disease thatultimately progresses to right-sided heart failure and deat...
Human Cell
comment
0
thumb_up
0
CTLA-4 and ovarian cancer residual tumors: the dark side of debulking surgery
Conflict of interest The authors declare that they have no ...
Human Cell
comment
0
thumb_up
0
Load More
Modal title
×
Modal title
×
Share
Login
Global News and Health Forum
Join Now!
Member Login
Remember me
Forgot password?
Or using
Linkedin