×
Close
Login
Home
SCI Abstract
Library D
Community
Events
Events & Partner
WeMed
Media Partners
Educational Partner
User Tools
FAQ/USER GUIDE
Language
English
中文/ Chinese
Contact Us
×
Close
mdla_1
mdla_2
mdla_3
mdla_4
mdla_5
mdla_6
Categories
Cell Biology
10809
Global Medical University
4984
Allergy
1778
Anatomy & Morphology
1547
Andrology
414
Anesthesia & Intensive Care
1191
Anesthesiology
5409
Audiology & Speech-Language Pathology
333
Behavioral Sciences
104
Biochemical Research Methods
6773
Biochemistry & Molecular Biology
29193
Biodiversity Conservation
287
Biology
8218
Biophysics
8073
Biotechnology & Applied Microbiology
8124
Cardiac & Cardiovascular Systems
30613
Cardiovascular & Respiratory Systems
1372
Cell & Tissue Engineering
654
Chemistry, Analytical
4215
Chemistry, Applied
11000
Chemistry, Medicinal
8464
Chemistry, Multidisciplinary
18460
Clinical Immunology & Infectious Disease
425
Clinical Medicine
8743
Clinical Neurology
16225
Clinical Psychology & Psychiatry
1276
Critical Care Medicine
3123
Dentistry, Oral Surgery & Medicine
12879
Dermatology
7541
Developmental Biology
6887
Ecology
655
Education, Scientific Disciplines
1894
Emergency Medicine
3952
Endocrinology, Metabolism & Nutrition
23481
Engineering, Biomedical
3604
Entomology
432
Environmental Medicine & Public Health
4625
Evolutionary Biology
256
Gastroenterology & Hepatology
11803
General & Internal Medicine
6913
Genetics & Heredity
14689
Geriatrics & Gerontology
5009
Gerontology
334
Health Care Sciences & Services
15553
Health Policy & Services
601
Hematology
5452
Immunology
24612
Infectious Diseases
13606
Integrative & Complementary Medicine
2797
Medical Ethics
1138
Medical Informatics
2114
Medical Laboratory Technology
433
Medicine, General & Internal
44098
Medicine, Legal
479
Medicine, Research & Experimental
17396
Microbiology
22714
Mycology
0
Nanoscience & Nanotechnology
5003
Neuroimaging
1280
Neurology
4396
Neurosciences
38938
Nursing
9282
Nutrition & Dietetics
7771
Obstetrics & Gynecology
8032
Oncology
51417
Ophthalmology
9448
Optics
4041
Orthopedics
11319
Orthopedics, Rehabilitation & Sports Medicine
1713
Otolaryngology
1494
Otorhinolaryngology
4785
Parasitology
1033
Pathology
4837
Pediatrics
21020
Peripheral Vascular Disease
4644
Pharmacology & Pharmacy
33932
Pharmacology/Toxicology
12014
Physiology
8866
Polymer Science
539
Primary Health Care
794
Psychiatry
18811
Psychology
5057
Psychology, Applied
91
Psychology, Biological
316
Psychology, Clinical
784
Psychology, Developmental
235
Psychology, Educational
132
Psychology, Experimental
123
Psychology, Mathematical
0
Psychology, Multidisciplinary
1579
Psychology, Psychoanalysis
41
Psychology, Social
114
Public Health & Health Care Science
2205
Public, Environmental & Occupational Health
26934
Quantum Science & Technology
0
Radiology, Nuclear Medicine & Imaging
12009
Radiology, Nuclear Medicine & Medical Imaging
7764
Rehabilitation
2951
Remote Sensing
0
Reproductive Biology
2732
Reproductive Medicine
1164
Research/Laboratory Medicine & Medical Technology
3854
Respiratory System
7094
Rheumatology
5683
Social Sciences, Biomedical
1178
Substance Abuse
2656
Surgery
33130
Toxicology
4204
Transplantation
939
Tropical Medicine
314
Urology & Nephrology
12700
Veterinary Sciences
35
Virology
2371
Zoology
0
Channels
NATURE CELL BIOLOGY
577
BIOLOGY OF THE CELL
16
CELL COMMUNICATION AND SIGNALING
484
CELL PROLIFERATION
103
CELL RESEARCH
383
CELLS
3646
CELLULAR IMMUNOLOGY
240
COLD SPRING HARBOR PERSPECTIVES IN BIOLOGY
176
CURRENT OPINION IN CELL BIOLOGY
210
CURRENT OPINION IN STRUCTURAL BIOLOGY
358
EMBO JOURNAL
234
EMBO REPORTS
247
IMMUNOLOGY AND CELL BIOLOGY
53
INFLAMMATION RESEARCH
337
JOURNAL OF BIOMEDICAL SCIENCE
222
JOURNAL OF CELL BIOLOGY
127
JOURNAL OF CELL COMMUNICATION AND SIGNALING
173
JOURNAL OF CELL SCIENCE
23
JOURNAL OF CELLULAR PHYSIOLOGY
211
MOLECULAR AND CELLULAR ENDOCRINOLOGY
445
MOLECULAR BIOLOGY OF THE CELL
434
MOLECULAR CANCER RESEARCH
132
PIGMENT CELL & MELANOMA RESEARCH
54
SKELETAL MUSCLE
64
CELL BIOLOGY INTERNATIONAL
147
GENES TO CELLS
51
JOURNAL OF HISTOCHEMISTRY & CYTOCHEMISTRY
45
INFLAMMATION
441
BIOCHEMISTRY MOSCOW SUPPLEMENT SERIES A-MEMBRANE AND CELL BIOLOGY
93
NUCLEUS-INDIA
114
PROTEIN & CELL
130
HUMAN CELL
420
JOURNAL OF BIOENERGETICS AND BIOMEMBRANES
108
JOURNAL OF MOLECULAR HISTOLOGY
209
JOURNAL OF MUSCLE RESEARCH AND CELL MOTILITY
102
SCI Abstract
search
ALL
RECOMMENDED
+
Chaperoning RNA into granules
Biomolecular condensate formation requires multivalent interactions and rapid turnover. Stress granules are condensates fo...
Nature Cell Biology
comment
0
thumb_up
0
Real-time mirroring of therapy
Early assessment of treatment efficacy can be invaluable in cases of aggressive tumours, such as glioblastoma. Logun et al...
Nature Cell Biology
comment
0
thumb_up
0
Battling Diamond-Blackfan anaemia
Gene therapy strategies against Diamond-Blackfan anaemia (DBA) have been hampered by the multiple and heterogeneous causat...
Nature Cell Biology
comment
0
thumb_up
0
Retraction Note: Tumour microenvironment programming by an RNA–RNA-binding protein complex creates a druggable vulnerability in IDH-wild-type glioblastoma
Open Access This article is licensed under a Creative Commons Attribution 4.0 International License, which...
Nature Cell Biology
comment
0
thumb_up
0
Adapting to improve the author experience
Here we discuss approaches to refine our editorial processes.
Nature Cell Biology
comment
0
thumb_up
0
Mitochondrial protein import stress
Mitochondria have to import a large number of precursor proteins from the cytosol. Chaperones keep these proteins in a lar...
Nature Cell Biology
comment
0
thumb_up
0
Multiomics reveals that triacylglycerol mobilization helps drive recovery from mitochondrial stress
We devised a multiomics strategy to identify metabolic pathways used by yeast to surmount mitochondrial stress. Strains ca...
Nature Cell Biology
comment
0
thumb_up
0
Author Correction: Co-option of epidermal cells enables touch sensing
Open Access This article is licensed under a Creative Commons Attribution 4.0 International License, which...
Nature Cell Biology
comment
0
thumb_up
0
Author Correction: Phase separation of EB1 guides microtubule plus-end dynamics
These authors contributed equally: Xiaoyu Song, Fengrui Yang, Tongtong Yang, Yong Wang, Mingrui Ding, Linge Li.These autho...
Nature Cell Biology
comment
0
thumb_up
0
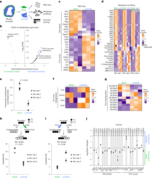
Pyruvate metabolism regulates prostate cell fate and response to cancer therapy
Lineage transitions are a central feature of prostate development, tumorigenesis and treatment resistance. We discovered t...
Nature Cell Biology
comment
0
thumb_up
0
Metabolically regulated lineages in prostate cancer
Lineage plasticity and epigenetic changes underlie prostate development and cancer evolution. A new study shows that basal...
Nature Cell Biology
comment
0
thumb_up
0
Prostate lineage-specific metabolism governs luminal differentiation and response to antiandrogen treatment
Lineage transitions are a central feature of prostate development, tumourigenesis and treatment resistance. While epigenet...
Nature Cell Biology
comment
0
thumb_up
0
Breast cancer remotely imposes a myeloid bias on haematopoietic stem cells by reprogramming the bone marrow niche
Myeloid cell infiltration of solid tumours generally associates with poor patient prognosis and disease severity1–13...
Nature Cell Biology
comment
0
thumb_up
0
Joint epigenome profiling reveals cell-type-specific gene regulatory programmes in human cortical organoids
Gene expression is regulated by multiple epigenetic mechanisms, which are coordinated in development and disease. However,...
Nature Cell Biology
comment
0
thumb_up
0
COPIng with senescence
There is increasing interest in approaches that target and eliminate senescent cells. A study reports that the coatomer co...
Nature Cell Biology
comment
0
thumb_up
0
Author Correction: Changing the public perception of human embryology
Institute of Molecular Biotechnology of the Austrian Academy of Sciences (IMBA), Vienna BioCenter (VBC), Vienna, AustriaNi...
Nature Cell Biology
comment
0
thumb_up
0
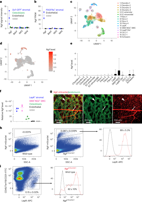
Leptin receptor+ cells promote bone marrow innervation and regeneration by synthesizing nerve growth factor
The bone marrow contains peripheral nerves that promote haematopoietic regeneration after irradiation or chemotherapy (mye...
Nature Cell Biology
comment
0
thumb_up
0
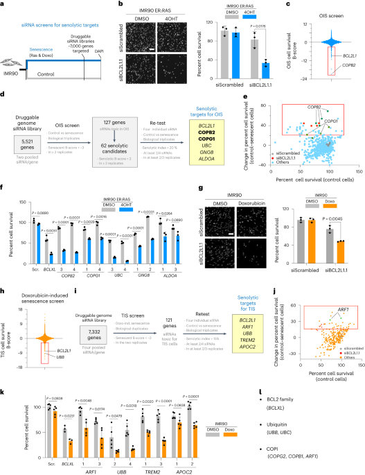
COPI vesicle formation and N-myristoylation are targetable vulnerabilities of senescent cells
Drugs that selectively kill senescent cells (senolytics) improve the outcomes of cancer, fibrosis and age-related diseases...
Nature Cell Biology
comment
0
thumb_up
0
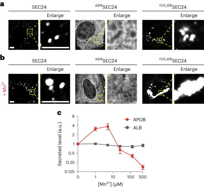
Manganese controls lipoprotein secretion via biomolecular condensation
By regulating the condensation of the molecular transport machinery coat protein complex II (COPII), manganese ions contri...
Nature Cell Biology
comment
0
thumb_up
0
Quick tips for interpreting cell death experiments
Cell death is an important biological process whose experimental detection and measurement can be difficult, especially wh...
Nature Cell Biology
comment
0
thumb_up
0
Changing the public perception of human embryology
Human embryology is flourishing thanks to an impetus provided by embryo models formed from stem cells. These scientific ad...
Nature Cell Biology
comment
0
thumb_up
0
Cytosolic transfer of circulating LPS by EVs
The main barriers for intracellular receptors to sense circulating pathogen-associated molecular patterns (PAMPs) is how t...
Nature Cell Biology
comment
0
thumb_up
0
Host extracellular vesicles confer cytosolic access to systemic LPS licensing non-canonical inflammasome sensing and pyroptosis
Intracellular surveillance for systemic microbial components during homeostasis and infections governs host physiology and...
Nature Cell Biology
comment
0
thumb_up
0
Scarless healing
Share this articleAnyone you share the following link with will be able to read this content:Get shareable linkSorry, a sh...
Nature Cell Biology
comment
0
thumb_up
0
Condensing to target RNAs
Biomolecular condensates are found throughout eukaryotic cells and may be involved in a large range of biological processe...
Nature Cell Biology
comment
0
thumb_up
0
Storing exogenous DNA
Thank you for visiting nature.com. You are using a browser version with limited support for CSS. To obta...
Nature Cell Biology
comment
0
thumb_up
0
Sperm bud mitochondria to adjust the numbers
Cells use diverse mechanisms to rid themselves of dysfunctional or excess mitochondria. A study now shows that C. elegans ...
Nature Cell Biology
comment
0
thumb_up
0
O-GlcNAc regulates YTHDF1 and YTHDF3 activity
YTHDF family members are ‘readers’ of a common mRNA modification, but their effects on mRNA translation and st...
Nature Cell Biology
comment
0
thumb_up
0
Towards inclusive and sustainable scientific meetings
Conferences are often held at different venues and feature innovative scientific programs; however, their design rarely ch...
Nature Cell Biology
comment
0
thumb_up
0
Microglia promote anti-tumour immunity and suppress breast cancer brain metastasis
Breast cancer brain metastasis (BCBM) is a lethal disease with no effective treatments. Prior work has shown that brain ca...
Nature Cell Biology
comment
0
thumb_up
0
Load More
Modal title
×
Modal title
×
Share
Login
Global News and Health Forum
Join Now!
Member Login
Remember me
Forgot password?
Or using
Linkedin