×
Close
Login
Home
SCI Abstract
Library D
Community
Events
Events & Partner
WeMed
Media Partners
Educational Partner
User Tools
FAQ/USER GUIDE
Language
English
中文/ Chinese
Contact Us
×
Close
mdla_1
mdla_2
mdla_3
mdla_4
mdla_5
mdla_6
Categories
Cell Biology
10809
Global Medical University
4984
Allergy
1778
Anatomy & Morphology
1547
Andrology
414
Anesthesia & Intensive Care
1191
Anesthesiology
5409
Audiology & Speech-Language Pathology
333
Behavioral Sciences
104
Biochemical Research Methods
6773
Biochemistry & Molecular Biology
29193
Biodiversity Conservation
287
Biology
8218
Biophysics
8073
Biotechnology & Applied Microbiology
8124
Cardiac & Cardiovascular Systems
30613
Cardiovascular & Respiratory Systems
1372
Cell & Tissue Engineering
654
Chemistry, Analytical
4215
Chemistry, Applied
11000
Chemistry, Medicinal
8464
Chemistry, Multidisciplinary
18460
Clinical Immunology & Infectious Disease
425
Clinical Medicine
8743
Clinical Neurology
16225
Clinical Psychology & Psychiatry
1276
Critical Care Medicine
3123
Dentistry, Oral Surgery & Medicine
12879
Dermatology
7541
Developmental Biology
6887
Ecology
655
Education, Scientific Disciplines
1894
Emergency Medicine
3952
Endocrinology, Metabolism & Nutrition
23481
Engineering, Biomedical
3604
Entomology
432
Environmental Medicine & Public Health
4625
Evolutionary Biology
256
Gastroenterology & Hepatology
11803
General & Internal Medicine
6913
Genetics & Heredity
14689
Geriatrics & Gerontology
5009
Gerontology
334
Health Care Sciences & Services
15553
Health Policy & Services
601
Hematology
5452
Immunology
24612
Infectious Diseases
13606
Integrative & Complementary Medicine
2797
Medical Ethics
1138
Medical Informatics
2114
Medical Laboratory Technology
433
Medicine, General & Internal
44098
Medicine, Legal
479
Medicine, Research & Experimental
17396
Microbiology
22714
Mycology
0
Nanoscience & Nanotechnology
5003
Neuroimaging
1280
Neurology
4396
Neurosciences
38938
Nursing
9282
Nutrition & Dietetics
7771
Obstetrics & Gynecology
8032
Oncology
51417
Ophthalmology
9448
Optics
4041
Orthopedics
11319
Orthopedics, Rehabilitation & Sports Medicine
1713
Otolaryngology
1494
Otorhinolaryngology
4785
Parasitology
1033
Pathology
4837
Pediatrics
21020
Peripheral Vascular Disease
4644
Pharmacology & Pharmacy
33932
Pharmacology/Toxicology
12014
Physiology
8866
Polymer Science
539
Primary Health Care
794
Psychiatry
18811
Psychology
5057
Psychology, Applied
91
Psychology, Biological
316
Psychology, Clinical
784
Psychology, Developmental
235
Psychology, Educational
132
Psychology, Experimental
123
Psychology, Mathematical
0
Psychology, Multidisciplinary
1579
Psychology, Psychoanalysis
41
Psychology, Social
114
Public Health & Health Care Science
2205
Public, Environmental & Occupational Health
26934
Quantum Science & Technology
0
Radiology, Nuclear Medicine & Imaging
12009
Radiology, Nuclear Medicine & Medical Imaging
7764
Rehabilitation
2951
Remote Sensing
0
Reproductive Biology
2732
Reproductive Medicine
1164
Research/Laboratory Medicine & Medical Technology
3854
Respiratory System
7094
Rheumatology
5683
Social Sciences, Biomedical
1178
Substance Abuse
2656
Surgery
33130
Toxicology
4204
Transplantation
939
Tropical Medicine
314
Urology & Nephrology
12700
Veterinary Sciences
35
Virology
2371
Zoology
0
Channels
JOURNAL OF BIOENERGETICS AND BIOMEMBRANES
108
BIOLOGY OF THE CELL
16
CELL COMMUNICATION AND SIGNALING
484
CELL PROLIFERATION
103
CELL RESEARCH
383
CELLS
3646
CELLULAR IMMUNOLOGY
240
COLD SPRING HARBOR PERSPECTIVES IN BIOLOGY
176
CURRENT OPINION IN CELL BIOLOGY
210
CURRENT OPINION IN STRUCTURAL BIOLOGY
358
EMBO JOURNAL
234
EMBO REPORTS
247
IMMUNOLOGY AND CELL BIOLOGY
53
INFLAMMATION RESEARCH
337
JOURNAL OF BIOMEDICAL SCIENCE
222
JOURNAL OF CELL BIOLOGY
127
JOURNAL OF CELL COMMUNICATION AND SIGNALING
173
JOURNAL OF CELL SCIENCE
23
JOURNAL OF CELLULAR PHYSIOLOGY
211
MOLECULAR AND CELLULAR ENDOCRINOLOGY
445
MOLECULAR BIOLOGY OF THE CELL
434
MOLECULAR CANCER RESEARCH
132
NATURE CELL BIOLOGY
577
PIGMENT CELL & MELANOMA RESEARCH
54
SKELETAL MUSCLE
64
CELL BIOLOGY INTERNATIONAL
147
GENES TO CELLS
51
JOURNAL OF HISTOCHEMISTRY & CYTOCHEMISTRY
45
INFLAMMATION
441
BIOCHEMISTRY MOSCOW SUPPLEMENT SERIES A-MEMBRANE AND CELL BIOLOGY
93
NUCLEUS-INDIA
114
PROTEIN & CELL
130
HUMAN CELL
420
JOURNAL OF MOLECULAR HISTOLOGY
209
JOURNAL OF MUSCLE RESEARCH AND CELL MOTILITY
102
SCI Abstract
search
ALL
RECOMMENDED
+
The vascular influence of melatonin on endothelial response to angiotensin II in diabetic rat aorta
The current study explored melatonin (MEL) and its receptors, including MEL type 1 receptor (MT1) receptor and MEL type 2 ...
Journal Of Bioenergetics And Biomembranes
comment
0
thumb_up
0
Reduction in mitochondrial ATP synthesis mimics the effect of low glucose in depolarizing neurons from the subpostremal nucleus of the solitary tract of rats
Neurons of the subpostremal nucleus of the solitary tract (NTS) respond to changes in extracellular glucose with alteratio...
Journal Of Bioenergetics And Biomembranes
comment
0
thumb_up
0
DSC and FTIR study on the interaction between pentacyclic triterpenoid lupeol and DPPC membrane
Natural products are a great resource for physiologically active substances. It is widely recognized that a major percenta...
Journal Of Bioenergetics And Biomembranes
comment
0
thumb_up
0
The effect of intra spinal administration of cerium oxide nanoparticles on central pain mechanism: An experimental study
This study investigated Cerium oxide nanoparticles (CeONPs) effect on central neuropathic pain (CNP). The compressive meth...
Journal Of Bioenergetics And Biomembranes
comment
0
thumb_up
0
CircRNA Arf3 suppresses glomerular mesangial cell proliferation and fibrosis in diabetic nephropathy via miR-107-3p/Tmbim6 axis
Diabetic nephropathy (DN) is one of microvascular complication associated with diabetes. Circular RNAs (circRNAs) have bee...
Journal Of Bioenergetics And Biomembranes
comment
0
thumb_up
0
METTL14 inhibits Aβ1-42-induced neuronal injury through regulating the stability of CBLN4 mRNA in Alzheimer’s disease
Previous studies have suggested that N6-methyladenosine (mA) modification of RNA affects fundamental aspects of RNA metabo...
Journal Of Bioenergetics And Biomembranes
comment
0
thumb_up
0
Modifications of the respiratory chain of Bacillus licheniformis as an alkalophilic and cyanide-degrading microorganism
Bacillus licheniformis can use cyanide as a nitrogen source for its growth. However, it can also carry out aerobic respira...
Journal Of Bioenergetics And Biomembranes
comment
0
thumb_up
0
Effects of MMP2 and its inhibitor TIMP2 on DNA damage, apoptosis and senescence of human lens epithelial cells induced by oxidative stress
Oxidative stress-induced lens epithelial cells (LECs) death plays a pivotal role in pathogenesis of age-related cataract (...
Journal Of Bioenergetics And Biomembranes
comment
0
thumb_up
0
N6-methyladenosine (m6A) reader HNRNPA2B1 accelerates the cervical cancer cells aerobic glycolysis
N6-methyladenosine (m6A) modification is, a more common epigenetic modification, mainly found in mRNA. More and more resea...
Journal Of Bioenergetics And Biomembranes
comment
0
thumb_up
0
LncRNA UCA1 enhances NRF2 expression through the m6A pathway to mitigate oxidative stress and ferroptosis in aging cardiomyocytes
To explore the regulatory mechanism of lncRNA UCA1 and NRF2 in cardiomyocyte aging. In this study, we explored how lncRNA ...
Journal Of Bioenergetics And Biomembranes
comment
0
thumb_up
0
TRIM46 accelerates H1N1 influenza virus-induced ferroptosis and inflammatory response by regulating SLC7A11 ubiquitination
Influenza A (H1N1) virus is an acute respiratory infection responsible for enormous morbidity and mortality worldwide. The...
Journal Of Bioenergetics And Biomembranes
comment
0
thumb_up
0
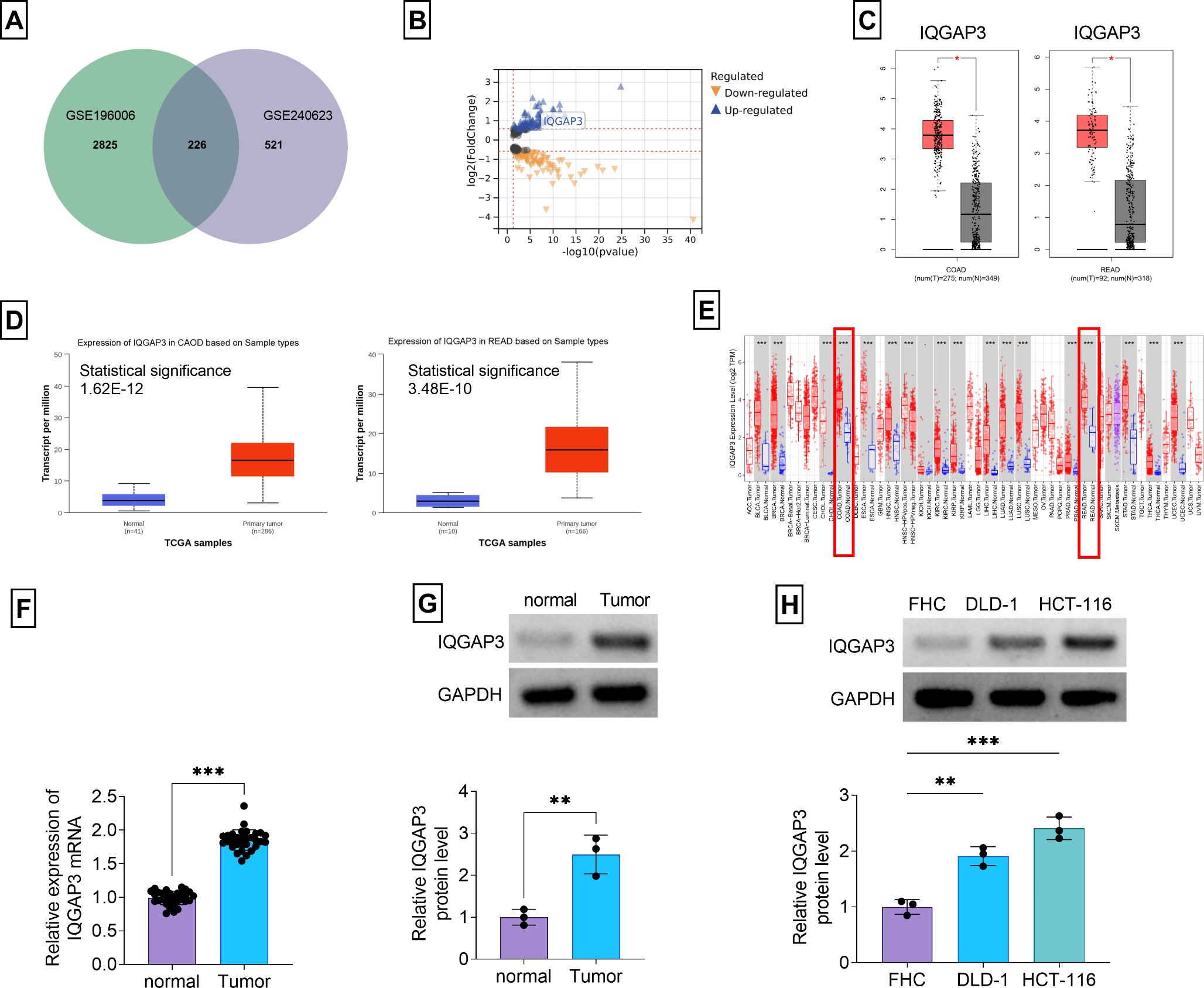
PRKN-mediated the ubiquitination of IQGAP3 regulates cell growth, metastasis and ferroptosis in early-onset colorectal cancer
High IQ motif-containing GTPase activating protein 3 (IQGAP3) expression is considered to be associated with poor prognosi...
Journal Of Bioenergetics And Biomembranes
comment
0
thumb_up
0
Acute CCl4-induced intoxication reduces complex I, but not complex II-based mitochondrial bioenergetics – protective role of succinate
The main therapeutic strategy for the treatment of patients with toxic liver failure is the elimination of the toxic agent...
Journal Of Bioenergetics And Biomembranes
comment
0
thumb_up
0
Nigericin modifies the mechanism of the uncoupling action of bile acids in rat liver mitochondria by converting ΔpH into Δψ
Cholestasis caused by impaired bile secretion in the liver is associated with the accumulation of primary bile acids (BA):...
Journal Of Bioenergetics And Biomembranes
comment
0
thumb_up
0
Sirt6 regulates the Notch signaling pathway and mediates autophagy and regulates podocyte damage in diabetic nephropathy
To investigate the role of silent information regulator 6 (SIRT6) in regulating podocyte injury in diabetic nephropathy (D...
Journal Of Bioenergetics And Biomembranes
comment
0
thumb_up
0
Amyloid beta (Aβ) fibrillation kinetics and its impact on membrane polarity
Fibrillation of the amyloid beta (Aβ) peptide has often been associated with neurodegenerative pathologies such as Al...
Journal Of Bioenergetics And Biomembranes
comment
0
thumb_up
0
Analyzing fuzzy boundary value problems: a study on the influence of mitochondria and ER fluxes on calcium ions in neuron cells
Cytosolic-free calcium ions play an important role in various physical and physiological processes. A vital component of n...
Journal Of Bioenergetics And Biomembranes
comment
0
thumb_up
0
Medium- and long-chain triglyceride propofol activates PI3K/AKT pathway and inhibits non-alcoholic fatty liver disease by inhibiting lipid accumulation
Non-alcoholic fatty liver disease (NAFLD) is the most common liver disease. The mechanism by which medium- and long-chain ...
Journal Of Bioenergetics And Biomembranes
comment
0
thumb_up
0
Circ_0002395 promotes aerobic glycolysis and proliferation in pancreatic adenocarcinoma cells via miR-548c-3p/PDK1 axis
Circular RNAs (circRNAs) showing unusual expressions have been discovered in pancreatic adenocarcinoma (PAAD). However, th...
Journal Of Bioenergetics And Biomembranes
comment
0
thumb_up
0
Circ-AGTPBP1 promotes white matter injury through miR-140-3p/Pcdh17 axis role of Circ-AGTPBP1 in white matter injury
White matter injury (WMI) resulting from intracerebral hemorrhage (ICH) is closely associated with adverse prognoses in IC...
Journal Of Bioenergetics And Biomembranes
comment
0
thumb_up
0
Circ_0001944 depletion inhibits glycolysis and esophageal cancer progression by binding to miR-338-5p to reduce PDK1 expression
Circular RNA (circRNA) plays multiple roles in the development of esophageal cancer (EC). Herein, we investigate the funct...
Journal Of Bioenergetics And Biomembranes
comment
0
thumb_up
0
Chondroprotective effects of bone marrow mesenchymal stem cell-derived exosomes in osteoarthritis
Chondrocyte ferroptosis constitutes a major cause of the development of osteoarthritis (OA). Bone marrow mesenchymal stem ...
Journal Of Bioenergetics And Biomembranes
comment
0
thumb_up
0
Transcriptomics profiling reveal the heterogeneity of white and brown adipocyte
The marker genes associated with white adipocytes and brown adipocytes have been previously identified; however, these mar...
Journal Of Bioenergetics And Biomembranes
comment
0
thumb_up
0
In vitro evaluation of 2-(1H-pyrazol-1-yl)-1,3,4-thiadiazole derivatives against replicative and infective stages of Trypanosoma cruzi
Current treatment of Chagas disease (CD) is based on two substances, nifurtimox (NT) and benzonidazole (BZ), both consider...
Journal Of Bioenergetics And Biomembranes
comment
0
thumb_up
0
USP10 suppresses ABCG2-induced malignant characteristics of doxorubicin-resistant thyroid cancer by inhibiting PI3K/AKT pathway
Doxorubicin (DOX) is the most extensively used drug in the chemotherapy of thyroid cancer (TC). However, the existence of ...
Journal Of Bioenergetics And Biomembranes
comment
0
thumb_up
0
Computational prediction of analog compounds of the membrane protein MCHR1 antagonists ALB-127158 and KRX-104130
Obesity, which is already pervasive throughout the world, endangers public health by raising the prevalence of metabolic d...
Journal Of Bioenergetics And Biomembranes
comment
0
thumb_up
0
DMPP attenuates lipopolysaccharide-induced lung injury by inhibiting glycocalyx degradation through activation of the cholinergic anti-inflammatory pathway
The study aimed to investigate the therapeutic potential of 1,1-dimethyl-4-phenylpiperazinium iodide (DMPP), an agonist of...
Journal Of Bioenergetics And Biomembranes
comment
0
thumb_up
0
NFE2L1 restrains ferroptosis by transcriptionally regulating HJURP and participates in the progress of oral squamous cell carcinoma
Oral squamous cell carcinoma (OSCC) is a common head and neck malignancy with increasing mortality and high recurrence. In...
Journal Of Bioenergetics And Biomembranes
comment
0
thumb_up
0
Mir-25-3p in extracellular vesicles from fibroblast-like synoviocytes alleviates pyroptosis of chondrocytes in knee osteoarthritis
Knee osteoarthritis (KOA) is defined as a joint disease that occurs mostly among elderly people. Fibroblast-like synoviocy...
Journal Of Bioenergetics And Biomembranes
comment
0
thumb_up
0
Hsa_circ_0052611 and mir-767-5p guide the warburg effect, migration, and invasion of BRCA cells through modulating SCAI
Noncoding RNAs are key regulators in the Warburg Effect, an emerging hallmark of cancer. We intended to investigate the ro...
Journal Of Bioenergetics And Biomembranes
comment
0
thumb_up
0
Load More
Modal title
×
Modal title
×
Share
Login
Global News and Health Forum
Join Now!
Member Login
Remember me
Forgot password?
Or using
Linkedin