×
Close
Login
Home
SCI Abstract
Library D
Community
Events
Events & Partner
WeMed
Media Partners
Educational Partner
User Tools
FAQ/USER GUIDE
Language
English
中文/ Chinese
Contact Us
×
Close
mdla_1
mdla_2
mdla_3
mdla_4
mdla_5
mdla_6
Categories
Obstetrics & Gynecology
8032
Global Medical University
4984
Allergy
1778
Anatomy & Morphology
1547
Andrology
414
Anesthesia & Intensive Care
1191
Anesthesiology
5409
Audiology & Speech-Language Pathology
333
Behavioral Sciences
104
Biochemical Research Methods
6773
Biochemistry & Molecular Biology
29193
Biodiversity Conservation
287
Biology
8218
Biophysics
8073
Biotechnology & Applied Microbiology
8124
Cardiac & Cardiovascular Systems
30613
Cardiovascular & Respiratory Systems
1372
Cell & Tissue Engineering
654
Cell Biology
10809
Chemistry, Analytical
4215
Chemistry, Applied
11000
Chemistry, Medicinal
8464
Chemistry, Multidisciplinary
18460
Clinical Immunology & Infectious Disease
425
Clinical Medicine
8743
Clinical Neurology
16225
Clinical Psychology & Psychiatry
1276
Critical Care Medicine
3123
Dentistry, Oral Surgery & Medicine
12879
Dermatology
7541
Developmental Biology
6887
Ecology
655
Education, Scientific Disciplines
1894
Emergency Medicine
3952
Endocrinology, Metabolism & Nutrition
23481
Engineering, Biomedical
3604
Entomology
432
Environmental Medicine & Public Health
4625
Evolutionary Biology
256
Gastroenterology & Hepatology
11803
General & Internal Medicine
6913
Genetics & Heredity
14689
Geriatrics & Gerontology
5009
Gerontology
334
Health Care Sciences & Services
15553
Health Policy & Services
601
Hematology
5452
Immunology
24612
Infectious Diseases
13606
Integrative & Complementary Medicine
2797
Medical Ethics
1138
Medical Informatics
2114
Medical Laboratory Technology
433
Medicine, General & Internal
44098
Medicine, Legal
479
Medicine, Research & Experimental
17396
Microbiology
22714
Mycology
0
Nanoscience & Nanotechnology
5003
Neuroimaging
1280
Neurology
4396
Neurosciences
38938
Nursing
9282
Nutrition & Dietetics
7771
Oncology
51417
Ophthalmology
9448
Optics
4041
Orthopedics
11319
Orthopedics, Rehabilitation & Sports Medicine
1713
Otolaryngology
1494
Otorhinolaryngology
4785
Parasitology
1033
Pathology
4837
Pediatrics
21020
Peripheral Vascular Disease
4644
Pharmacology & Pharmacy
33932
Pharmacology/Toxicology
12014
Physiology
8866
Polymer Science
539
Primary Health Care
794
Psychiatry
18811
Psychology
5057
Psychology, Applied
91
Psychology, Biological
316
Psychology, Clinical
784
Psychology, Developmental
235
Psychology, Educational
132
Psychology, Experimental
123
Psychology, Mathematical
0
Psychology, Multidisciplinary
1579
Psychology, Psychoanalysis
41
Psychology, Social
114
Public Health & Health Care Science
2205
Public, Environmental & Occupational Health
26934
Quantum Science & Technology
0
Radiology, Nuclear Medicine & Imaging
12009
Radiology, Nuclear Medicine & Medical Imaging
7764
Rehabilitation
2951
Remote Sensing
0
Reproductive Biology
2732
Reproductive Medicine
1164
Research/Laboratory Medicine & Medical Technology
3854
Respiratory System
7094
Rheumatology
5683
Social Sciences, Biomedical
1178
Substance Abuse
2656
Surgery
33130
Toxicology
4204
Transplantation
939
Tropical Medicine
314
Urology & Nephrology
12700
Veterinary Sciences
35
Virology
2371
Zoology
0
Channels
BREAST CANCER
314
The Journal of Obstetrics and Gynaecology Research
154
NEJM Obstetrics\Gynecology
10
Medrxiv - Obstetrics and Gynecology
332
BJOG-AN INTERNATIONAL JOURNAL OF OBSTETRICS AND GYNAECOLOGY
166
GYNECOLOGIC ONCOLOGY
811
OBSTETRICS AND GYNECOLOGY
601
AMERICAN JOURNAL OF PERINATOLOGY
808
AUSTRALIAN & NEW ZEALAND JOURNAL OF OBSTETRICS & GYNAECOLOGY
110
BREAST CARE
121
BREAST JOURNAL
66
CLINICAL OBSTETRICS AND GYNECOLOGY
78
CONTRACEPTION
50
EUROPEAN JOURNAL OF OBSTETRICS & GYNECOLOGY AND REPRODUCTIVE BIOLOGY
80
FEMALE PELVIC MEDICINE AND RECONSTRUCTIVE SURGERY
109
GYNECOLOGIC AND OBSTETRIC INVESTIGATION
124
INTERNATIONAL JOURNAL OF GYNECOLOGY & OBSTETRICS
199
JOGNN-JOURNAL OF OBSTETRIC GYNECOLOGIC AND NEONATAL NURSING
225
JOURNAL OF HUMAN LACTATION
60
JOURNAL OF OBSTETRICS AND GYNAECOLOGY RESEARCH
115
OBSTETRICAL & GYNECOLOGICAL SURVEY
347
PAEDIATRIC AND PERINATAL EPIDEMIOLOGY
78
PRENATAL DIAGNOSIS
139
JOURNAL OF GYNECOLOGY OBSTETRICS AND HUMAN REPRODUCTION
410
WOMENS HEALTH
74
SOUTHERN AFRICAN JOURNAL OF GYNAECOLOGICAL ONCOLOGY
42
CURRENT OBSTETRICS AND GYNECOLOGY REPORTS
73
GYNECOLOGY AND MINIMALLY INVASIVE THERAPY-GMIT
113
INDIAN JOURNAL OF GYNECOLOGIC ONCOLOGY
232
INTERNATIONAL JOURNAL OF FERTILITY & STERILITY
174
INTERNATIONAL JOURNAL OF REPRODUCTIVE BIOMEDICINE
240
JOURNAL OF ENDOMETRIOSIS AND PELVIC PAIN DISORDERS
26
JOURNAL OF FEMINIST SCHOLARSHIP
55
JOURNAL OF FETAL MEDICINE
57
JOURNAL OF MID-LIFE HEALTH
101
JOURNAL OF OBSTETRIC ANAESTHESIA AND CRITICAL CARE
76
JOURNAL OF OBSTETRICS AND GYNECOLOGY OF INDIA
424
REPRODUCTIVE AND DEVELOPMENTAL MEDICINE
21
OBSTETRIC MEDICINE
51
OBSTETRICIAN & GYNAECOLOGIST
30
REPRODUCTIVE SCIENCES
736
SCI Abstract
search
ALL
RECOMMENDED
+
Local recurrence and residual tumor rates following cryoablation for small early-stage breast cancers: systemic review and meta-analysis
Cryoablation is currently being investigated as a minimally invasive alternative to breast-conserving surgery. This meta-a...
Breast Cancer
comment
0
thumb_up
0
An insight into the role of innate immune cells in breast tumor microenvironment
The immune background of breast cancer is highly heterogeneous and the immune system of the human body plays a dual role b...
Breast Cancer
comment
0
thumb_up
0
Development and validation of a predictive risk tool for VTE in women with breast cancer under chemotherapy: a cohort study in China
The incidence of venous thromboembolism (VTE) is significantly elevated in breast cancer patients, with a three-to-fourfol...
Breast Cancer
comment
0
thumb_up
0
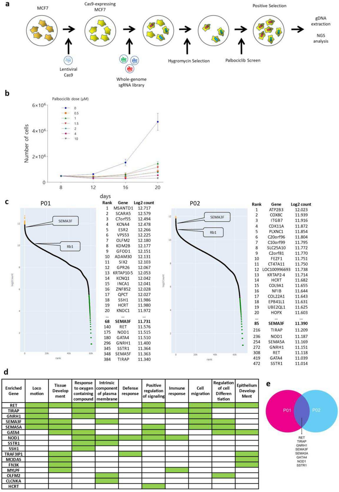
A genome-wide CRISPR/Cas9 knockout screen identifies SEMA3F gene for resistance to cyclin-dependent kinase 4 and 6 inhibitors in breast cancer
Palbociclib is a cell-cycle targeted small molecule agent used as one of the standards of care in combination with endocri...
Breast Cancer
comment
0
thumb_up
0
Integrin β1 in breast cancer: mechanisms of progression and therapy
The therapy for breast cancer (BC), to date, still needs improvement. Apart from traditional therapy methods, biological t...
Breast Cancer
comment
0
thumb_up
0
Perspectives for the clinical application of ctDNA analysis to breast cancer drug therapy
Circulating tumor DNA (ctDNA) consists of DNA fragments released from cancer cells into the blood circulation with quick c...
Breast Cancer
comment
0
thumb_up
0
Mirror therapy for patients with breast cancer: A systematic review and meta-analysis
Pain and dysfunction of the shoulder and arm are prevalent among patients with breast cancer. This review aimed to evaluat...
Breast Cancer
comment
0
thumb_up
0
Comparative assessment of breast volume using a smartphone device versus MRI
Assessment of breast volume has a relevance for aesthetic surgery and for the prevention and prediction of breast diseases...
Breast Cancer
comment
0
thumb_up
0
Prediction model for individualized precision surgery in breast cancer patients with complete response on MRI and residual calcifications on mammography after neoadjuvant chemotherapy
Identifying whether there is residual carcinoma in remaining suspicious calcifications after neoadjuvant chemotherapy (NAC...
Breast Cancer
comment
0
thumb_up
0
Capivasertib and fulvestrant for patients with HR-positive/HER2-negative advanced breast cancer: analysis of the subgroup of patients from Japan in the phase 3 CAPItello-291 trial
In CAPItello-291, capivasertib–fulvestrant significantly improved progression-free survival (PFS) versus placeboR...
Breast Cancer
comment
0
thumb_up
0
Comprehensive characterization of invasive mammary carcinoma with lobular features: integrating morphology and E-cadherin immunohistochemistry patterns
Breast cancer treatment prioritizes molecular subtypes over histologic types. However, considering the unique biological b...
Breast Cancer
comment
0
thumb_up
0
Real-world incidence of and risk factors for abemaciclib-induced interstitial lung disease in Japan: a nested case–control study of abemaciclib-induced interstitial lung disease (NOSIDE)
The exact incidence of and risk factors for interstitial lung disease (ILD), a serious side effect of abemaciclib, remain ...
Breast Cancer
comment
0
thumb_up
0
Prospects for liquid biopsy using microRNA and extracellular vesicles in breast cancer
Among the analytes circulating in body fluids, microRNAs, a type of non-coding RNA and known to exist 2655 in primates, ha...
Breast Cancer
comment
0
thumb_up
0
Clinicopathogenomic analysis of PI3K/AKT/PTEN-altered luminal metastatic breast cancer in Japan
This rapid communication highlights the correlation between protein kinase B alpha (AKT1)-phosphatidylinositol-4,5-bisphos...
Breast Cancer
comment
0
thumb_up
0
Impact of breast size and composition on the accuracy of mammography and ultrasonography in breast cancer screening
The accuracy of mammography in breast cancer screening is influenced by different factors such as breast composition. Howe...
Breast Cancer
comment
0
thumb_up
0
Prevalent landscape of tumor genomic alterations of luminal B1 breast cancers using a comprehensive genomic profiling assay in Taiwan
The human epidermal growth factor receptor 2 (HER2) negative luminal B1 subtype of breast cancer has been reported with a ...
Breast Cancer
comment
0
thumb_up
0
Are breast cancer subtypes different in breast cancer patients with and without hepatitis C virus infection?
I want to congratulate Fathy et al. [1], who investigated a mutant p53 and c-Myc oncoprotein expression levels in breast c...
Breast Cancer
comment
0
thumb_up
0
Association of molecular subtypes and treatment with survival in invasive micropapillary breast cancer: an analysis of the Surveillance, Epidemiology, and End Results database
This study aims to examine the features, treatments, and survival of invasive micropapillary carcinoma (IMPC) according to...
Breast Cancer
comment
0
thumb_up
0
Annual report of the Japanese Breast Cancer Registry for 2019
This is an annual report by the Japanese Breast Cancer Society regarding the clinical data on breast cancer extracted from...
Breast Cancer
comment
0
thumb_up
0
The effects of breast density on the benefits of mammograms with adjunctive ultrasonography in breast screening
Various efforts have been made to improve the accuracy of breast cancer screening. This study aimed to report differences ...
Breast Cancer
comment
0
thumb_up
0
Medical care costs according to the stage and subtype of breast cancer in a municipal setting: a case study of Hachioji City, Japan
It is important to assess whether the early detection of breast cancer affects medical care costs. However, research remai...
Breast Cancer
comment
0
thumb_up
0
A novel system to provide information via online YouTube videos and an evaluation of current online information about hereditary breast cancer
The internet, especially YouTube, has become a prominent source of health information. However, the quality and accuracy o...
Breast Cancer
comment
0
thumb_up
0
Comment on ‘An increase in tumor-infiltrating lymphocytes after treatment is significantly associated with a poor response to neoadjuvant endocrine therapy for estrogen receptor-positive/HER2-negative breast cancers’ by Fukui et al.
This is a comment on the article by Fukui et al. investigating the relationship between tumor-infiltrating lymphocytes (TI...
Breast Cancer
comment
0
thumb_up
0
IDO-1 impairs antitumor immunity of natural killer cells in triple-negative breast cancer via up-regulation of HLA-G
Triple-negative breast cancers (TNBC) are highly aggressive malignancies with poor prognosis. As an essential enzyme in th...
Breast Cancer
comment
0
thumb_up
0
Fatigue and quality of life during neoadjuvant chemotherapy of early breast cancer: a prospective multicenter cohort study
Few measurements of fatigue and quality of life have been performed during neoadjuvant chemotherapy of early breast cancer...
Breast Cancer
comment
0
thumb_up
0
The Japanese breast cancer society clinical practice guidelines for breast cancer screening and diagnosis, 2022 edition
This article provides updates to readers based on the newly published Japanese Breast Cancer Society Clinical Practice Gui...
Breast Cancer
comment
0
thumb_up
0
Hepatitis C virus may accelerate breast cancer progression by increasing mutant p53 and c-Myc oncoproteins circulating levels
Hepatitis C virus (HCV) was reported to relate to polymorphous and frequent extrahepatic manifestation. Despite the limite...
Breast Cancer
comment
0
thumb_up
0
SLC38A5 promotes glutamine metabolism and inhibits cisplatin chemosensitivity in breast cancer
Solute carrier family 38 member 5 (SLC38A5), as an amino acid transporter, play a vital role in cellular biological proces...
Breast Cancer
comment
0
thumb_up
0
The Japanese breast cancer society clinical practice guidelines for pathological diagnosis of breast cancer, 2022 edition
Coates AS, Winer EP, Goldhirsch A, Gelber RD, Gnant M, Piccart-Gebhart M, et al. Tailoring therapies–improving the managem...
Breast Cancer
comment
0
thumb_up
0
Machine learning applied in patient-reported outcome research—exploring symptoms in adjuvant treatment of breast cancer
Patient-reported outcome (PRO) data may help us better understand the life of breast cancer patients. We have previously c...
Breast Cancer
comment
0
thumb_up
0
Load More
Modal title
×
Modal title
×
Share
Login
Global News and Health Forum
Join Now!
Member Login
Remember me
Forgot password?
Or using
Linkedin