×
Close
Login
Home
SCI Abstract
Library D
Community
Events
Events & Partner
WeMed
Media Partners
Educational Partner
User Tools
FAQ/USER GUIDE
Language
English
中文/ Chinese
Contact Us
×
Close
mdla_1
mdla_2
mdla_3
mdla_4
mdla_5
mdla_6
Categories
Pathology
4837
Global Medical University
4984
Allergy
1778
Anatomy & Morphology
1547
Andrology
414
Anesthesia & Intensive Care
1191
Anesthesiology
5409
Audiology & Speech-Language Pathology
333
Behavioral Sciences
104
Biochemical Research Methods
6773
Biochemistry & Molecular Biology
29193
Biodiversity Conservation
287
Biology
8218
Biophysics
8073
Biotechnology & Applied Microbiology
8124
Cardiac & Cardiovascular Systems
30613
Cardiovascular & Respiratory Systems
1372
Cell & Tissue Engineering
654
Cell Biology
10809
Chemistry, Analytical
4215
Chemistry, Applied
11000
Chemistry, Medicinal
8464
Chemistry, Multidisciplinary
18460
Clinical Immunology & Infectious Disease
425
Clinical Medicine
8743
Clinical Neurology
16225
Clinical Psychology & Psychiatry
1276
Critical Care Medicine
3123
Dentistry, Oral Surgery & Medicine
12879
Dermatology
7541
Developmental Biology
6887
Ecology
655
Education, Scientific Disciplines
1894
Emergency Medicine
3952
Endocrinology, Metabolism & Nutrition
23481
Engineering, Biomedical
3604
Entomology
432
Environmental Medicine & Public Health
4625
Evolutionary Biology
256
Gastroenterology & Hepatology
11803
General & Internal Medicine
6913
Genetics & Heredity
14689
Geriatrics & Gerontology
5009
Gerontology
334
Health Care Sciences & Services
15553
Health Policy & Services
601
Hematology
5452
Immunology
24612
Infectious Diseases
13606
Integrative & Complementary Medicine
2797
Medical Ethics
1138
Medical Informatics
2114
Medical Laboratory Technology
433
Medicine, General & Internal
44098
Medicine, Legal
479
Medicine, Research & Experimental
17396
Microbiology
22714
Mycology
0
Nanoscience & Nanotechnology
5003
Neuroimaging
1280
Neurology
4396
Neurosciences
38938
Nursing
9282
Nutrition & Dietetics
7771
Obstetrics & Gynecology
8032
Oncology
51417
Ophthalmology
9448
Optics
4041
Orthopedics
11319
Orthopedics, Rehabilitation & Sports Medicine
1713
Otolaryngology
1494
Otorhinolaryngology
4785
Parasitology
1033
Pediatrics
21020
Peripheral Vascular Disease
4644
Pharmacology & Pharmacy
33932
Pharmacology/Toxicology
12014
Physiology
8866
Polymer Science
539
Primary Health Care
794
Psychiatry
18811
Psychology
5057
Psychology, Applied
91
Psychology, Biological
316
Psychology, Clinical
784
Psychology, Developmental
235
Psychology, Educational
132
Psychology, Experimental
123
Psychology, Mathematical
0
Psychology, Multidisciplinary
1579
Psychology, Psychoanalysis
41
Psychology, Social
114
Public Health & Health Care Science
2205
Public, Environmental & Occupational Health
26934
Quantum Science & Technology
0
Radiology, Nuclear Medicine & Imaging
12009
Radiology, Nuclear Medicine & Medical Imaging
7764
Rehabilitation
2951
Remote Sensing
0
Reproductive Biology
2732
Reproductive Medicine
1164
Research/Laboratory Medicine & Medical Technology
3854
Respiratory System
7094
Rheumatology
5683
Social Sciences, Biomedical
1178
Substance Abuse
2656
Surgery
33130
Toxicology
4204
Transplantation
939
Tropical Medicine
314
Urology & Nephrology
12700
Veterinary Sciences
35
Virology
2371
Zoology
0
Channels
CELLULAR ONCOLOGY
318
Journal of Clinical Pathology
109
Medrxiv - Pathology
208
ADVANCES IN ANATOMIC PATHOLOGY
137
BRAIN PATHOLOGY
71
BRAIN TUMOR PATHOLOGY
76
CANCER CYTOPATHOLOGY
65
DISEASE MODELS & MECHANISMS
8
HISTOPATHOLOGY
230
JOURNAL OF MOLECULAR DIAGNOSTICS
49
NEUROPATHOLOGY AND APPLIED NEUROBIOLOGY
79
PATHOLOGY
0
SEMINARS IN IMMUNOPATHOLOGY
165
ACTA CYTOLOGICA
147
AMERICAN JOURNAL OF FORENSIC MEDICINE AND PATHOLOGY
20
CARDIOVASCULAR PATHOLOGY
150
CYTOJOURNAL
130
CYTOPATHOLOGY
118
DIAGNOSTIC CYTOPATHOLOGY
150
INTERNATIONAL JOURNAL OF EXPERIMENTAL PATHOLOGY
14
INTERNATIONAL JOURNAL OF IMMUNOPATHOLOGY AND PHARMACOLOGY
84
INTERNATIONAL JOURNAL OF PALEOPATHOLOGY
1
INTERNATIONAL JOURNAL OF SURGICAL PATHOLOGY
86
JOURNAL OF COMPARATIVE PATHOLOGY
260
NEUROPATHOLOGY
34
PATHOBIOLOGY
94
PATHOLOGY INTERNATIONAL
74
SEMINARS IN DIAGNOSTIC PATHOLOGY
136
INDIAN JOURNAL OF PATHOLOGY AND MICROBIOLOGY
203
PATHOLOGY RESEARCH AND PRACTICE
1164
SCIENCE & JUSTICE
0
AJSP-REVIEWS AND REPORTS
89
CLINICAL PATHOLOGY
23
CURRENT PATHOBIOLOGY REPORTS
25
HEAD & NECK PATHOLOGY
320
SCI Abstract
search
ALL
RECOMMENDED
+
Targeting MEK/COX-2 axis improve immunotherapy efficacy in dMMR colorectal cancer with PIK3CA overexpression
PIK3CA mutation or overexpression is associated with immunotherapy resistance in multiple cancer types, but is also parado...
Cellular Oncology
comment
0
thumb_up
0
OTUB1 accelerates hepatocellular carcinoma by stabilizing RACK1 via its non-canonical ubiquitination
Dysregulated ubiquitination modification occupies a pivotal role in hepatocellular carcinoma (HCC) tumorigenesis and progr...
Cellular Oncology
comment
0
thumb_up
0
A novel risk score system based on immune subtypes for identifying optimal mRNA vaccination population in hepatocellular carcinoma
Although mRNA vaccines have shown certain clinical benefits in multiple malignancies, their therapeutic efficacies against...
Cellular Oncology
comment
0
thumb_up
0
DNA-methylome-derived epigenetic fingerprint as an immunophenotype indicator of durable clinical immunotherapeutic benefits in head and neck squamous cell carcinoma
Cancer immunotherapy provides durable response and improves survival in a subset of head and neck squamous cell carcinoma ...
Cellular Oncology
comment
0
thumb_up
0
Microbial metabolite trimethylamine-N-oxide induces intestinal carcinogenesis through inhibiting farnesoid X receptor signaling
Microbial dysbiosis is considered as a hallmark of colorectal cancer (CRC). Trimethylamine-N-oxide (TMAO) as a gut microbi...
Cellular Oncology
comment
0
thumb_up
0
Pathological response and tumor stroma immunogenic features predict long-term survival in non-small cell lung cancer after neoadjuvant chemotherapy
Major pathological response (MPR) has become a surrogate endpoint for overall survival (OS) in non-small cell lung cancer ...
Cellular Oncology
comment
0
thumb_up
0
Emerging roles of deubiquitinating enzymes in actin cytoskeleton and tumor metastasis
Metastasis accounts for the majority of cancer-related deaths. Actin dynamics and actin-based cell migration and invasion ...
Cellular Oncology
comment
0
thumb_up
0
Repaglinide restrains HCC development and progression by targeting FOXO3/lumican/p53 axis
The recent focus on the roles of N-linked glycoproteins in carcinogenesis across various malignancies has prompted our exp...
Cellular Oncology
comment
0
thumb_up
0
O-GlcNAcylation of TRIM29 and OGT translation forms a feedback loop to promote adaptive response of PDAC cells to glucose deficiency
Glucose not only provides energy for tumor cells, but also provides various biomolecules that are essential for their surv...
Cellular Oncology
comment
0
thumb_up
0
PIN1 promotes the metastasis of cholangiocarcinoma cells by RACK1-mediated phosphorylation of ANXA2
Cholangiocarcinoma (CCA), a primary hepatobiliary malignancy, is characterized by a poor prognosis and a lack of effective...
Cellular Oncology
comment
0
thumb_up
0
GDF15 induces chemoresistance to oxaliplatin by forming a reciprocal feedback loop with Nrf2 to maintain redox homeostasis in colorectal cancer
Growth differentiating Factor 15 (GDF15) is linked to several cancers, but its effect on chemoresistance in colorectal can...
Cellular Oncology
comment
0
thumb_up
0
Nilotinib in combination with sunitinib renders MCL-1 for degradation and activates autophagy that overcomes sunitinib resistance in renal cell carcinoma
Sunitinib is a recommended drug for metastatic renal cell carcinoma (RCC). However, the therapeutic potential of sunitinib...
Cellular Oncology
comment
0
thumb_up
0
The prognostic effect of tumor-associated macrophages in stage I-III colorectal cancer depends on T cell infiltration
Tumor-associated macrophages (TAMs) are associated with unfavorable patient prognosis in many cancer types. However, TAMs ...
Cellular Oncology
comment
0
thumb_up
0
The predictive significance of chromobox family members in prostate cancer in humans
The Chromobox (CBX) family proteins are crucial elements of the epigenetic regulatory machinery and play a significant rol...
Cellular Oncology
comment
0
thumb_up
0
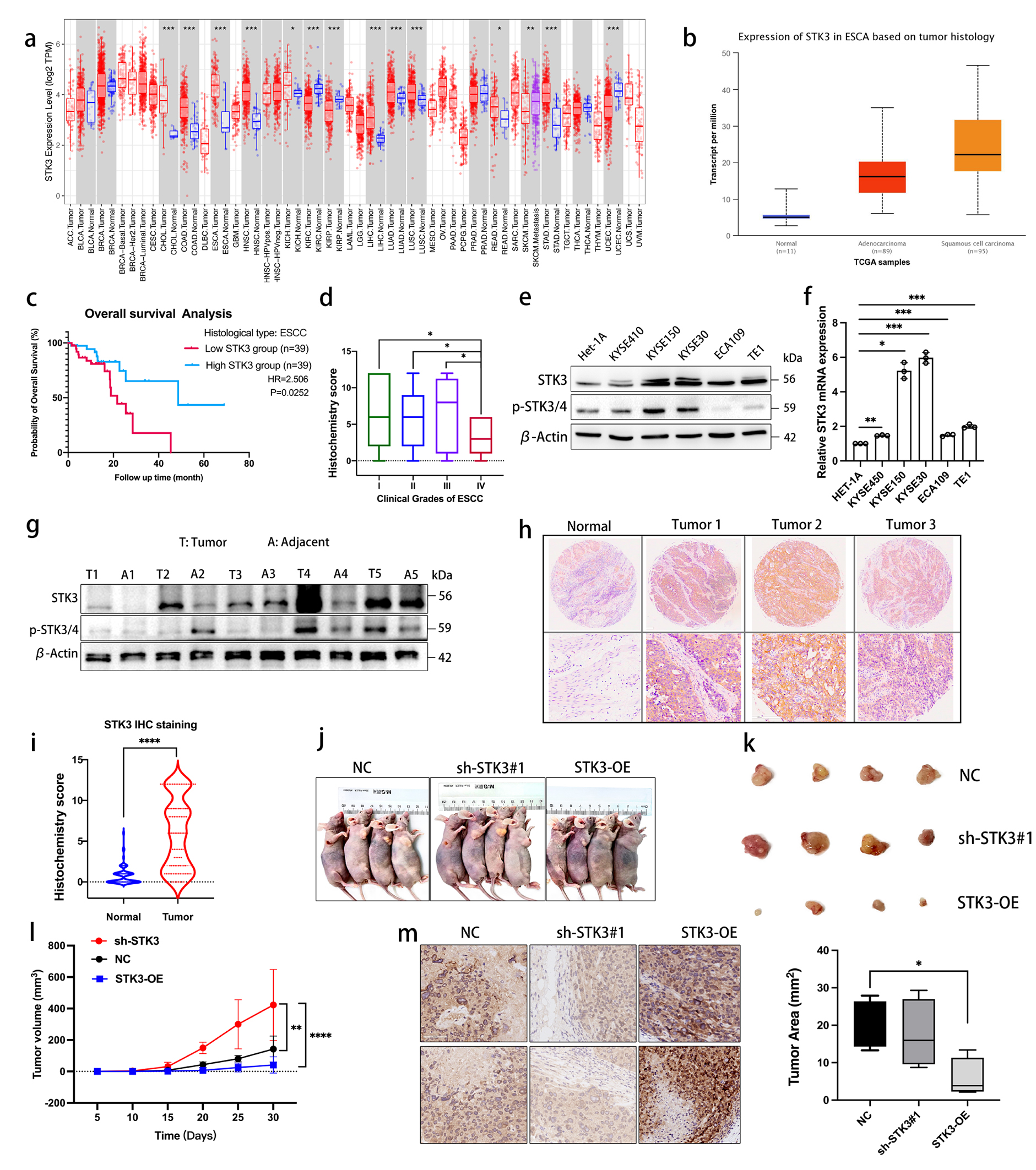
STK3 kinase activation inhibits tumor proliferation through FOXO1-TP53INP1/P21 pathway in esophageal squamous cell carcinoma
Esophageal squamous cell carcinoma (ESCC) is an aggressive disease with a poor prognosis, caused by the inactivation of cr...
Cellular Oncology
comment
0
thumb_up
0
CAFs vs. TECs: when blood feuds fuel cancer progression, dissemination and therapeutic resistance
Neoplastic progression involves complex interactions between cancer cells and the surrounding stromal milieu, fostering mi...
Cellular Oncology
comment
0
thumb_up
0
Identification of a novel gene signature related to prognosis and metastasis in gastric cancer
Gastric Cancer (GC) presents poor outcome, which is consequence of the high incidence of recurrence and metastasis at earl...
Cellular Oncology
comment
0
thumb_up
0
Mapping the immune terrain in lung adenocarcinoma progression: Tfh-like cells in tertiary lymphoid structures
R.S. Herbst, D. Morgensztern, C. Boshoff, The biology and management of non-small cell lung cancer. Nature 553, 446–454 (2...
Cellular Oncology
comment
0
thumb_up
0
The development of in vitro organotypic 3D vulvar models to study tumor-stroma interaction and drug efficacy
Vulvar squamous cell carcinoma (VSCC) is a rare disease with a poor prognosis. To date, there’s no proper in vitro m...
Cellular Oncology
comment
0
thumb_up
0
TGF-β-p-STAT1-LAIR2 axis has a “self-rescue” role for exhausted CD8+ T cells in hepatocellular carcinoma
TGF-β is related to the function of T cells in the tumor microenvironment. However, the characteristics of TGF-β...
Cellular Oncology
comment
0
thumb_up
0
Predictive genomic biomarkers of therapeutic effects in renal cell carcinoma
In recent years, there have been great improvements in the therapy of renal cell carcinoma. Nevertheless, the therapeutic ...
Cellular Oncology
comment
0
thumb_up
0
Targeting TRIM24 promotes neuroblastoma differentiation and decreases tumorigenicity via LSD1/CoREST complex
High-risk neuroblastoma (NB) still has an unfavorable prognosis and inducing NB differentiation is a potential strategy in...
Cellular Oncology
comment
0
thumb_up
0
miR-4739 promotes epithelial-mesenchymal transition and angiogenesis in “driver gene-negative” non-small cell lung cancer via activating the Wnt/β-catenin signaling
“Driver gene-negative” non-small cell lung cancer (NSCLC) currently has no approved targeted drug, due to the ...
Cellular Oncology
comment
0
thumb_up
0
SUMOylation inhibitors activate anti-tumor immunity by reshaping the immune microenvironment in a preclinical model of hepatocellular carcinoma
High levels of heterogeneity and immunosuppression characterize the HCC immune microenvironment (TME). Unfortunately, the ...
Cellular Oncology
comment
0
thumb_up
0
Publisher Correction to: RETRACTED ARTICLE: Human bone marrow-derived mesenchymal stem cell-secreted exosomes overexpressing microRNA-34a ameliorate glioblastoma development via down-regulating MYCN
Department of Neurosurgery, Henan Province People’s Hospital, Zhengzhou University, No. 7, Weiwu Road, Zhengzhou, 450003, ...
Cellular Oncology
comment
0
thumb_up
0
HPV16 E6/E7-mediated regulation of PiwiL1 expression induces tumorigenesis in cervical cancer cells
PiwiL1 has been reported to be over-expressed in many cancers. However, the molecular mechanism by which these proteins co...
Cellular Oncology
comment
0
thumb_up
0
TIPRL1 and its ATM-dependent phosphorylation promote radiotherapy resistance in head and neck cancer
TIPRL1 (target of rapamycin signaling pathway regulator-like 1) is a known interactor and inhibitor of protein phosphatase...
Cellular Oncology
comment
0
thumb_up
0
Stiffened tumor microenvironment enhances perineural invasion in breast cancer via integrin signaling
Accumulating studies have shown that tumors are regulated by nerves, and there is abundant nerve infiltration in the tumor...
Cellular Oncology
comment
0
thumb_up
0
CHIP promotes CAD ubiquitination and degradation to suppress the proliferation and colony formation of glioblastoma cells
Cancer cells are characterized as the uncontrolled proliferation, which demands high levels of nucleotides that are buildi...
Cellular Oncology
comment
0
thumb_up
0
Retraction Note: IFIT1 modulates the proliferation, migration and invasion of pancreatic cancer cells via Wnt/β-catenin signaling
Open Access This article is licensed under a Creative Commons Attribution 4.0 International License, which...
Cellular Oncology
comment
0
thumb_up
0
Load More
Modal title
×
Modal title
×
Share
Login
Global News and Health Forum
Join Now!
Member Login
Remember me
Forgot password?
Or using
Linkedin